.jpg)
【摘要】从2017年厦门峰会首创“金砖+”对话会以来,金砖五国通过这一平台与多个新兴市场国家与发展中国家展开了对话,并取得了良好反响。而这一平台也成为了南南合作的重要桥梁。但是,这一对话会在发展的过程中却遇到瓶颈:2019年巴西利亚峰会期间并未延续以往惯例举办“金砖+”对话会。这一现象也反映出目前“金砖+”合作乃至于金砖国家合作存在着一定的问题,即能否持续开展。为了推动第二个“金色十年”走深走实,在未来,“金砖+”对话会要加强制度化建设、进行更广泛的沟通、赋予“金砖+”对话会新的意义。
【关键词】“金砖+”对话会,金砖国家合作,“金砖+”改革
Abstract
.jpg)
在2019年结束的金砖国家领导人第十一次巴西利亚峰会上,巴西并未延续惯例继续举办“金砖+”对话会。这一消息的曝出无疑是给巴西利亚峰会乃至于处于第二个“金色十年”开篇的金砖国家合作又蒙上了一层阴影,“金砖褪色论”再度尘嚣直上。虽然巴西公布不举办“金砖+”对话会的消息后,金砖其余四国均不同程度地表达了对巴西该决定的尊重。但这并不代表着我们就能结束对这一问题的讨论。为何巴西会决定不在本年度金砖峰会举办“金砖+”对话会这一问题仍然困扰着我们。
一、回顾“金砖+”合作
在对问题进行分析之前,我们需要“金砖+”合作以及其前身金砖对话会的历史进行一次简单的回顾。(见表1)
.jpg)
表1:历次金砖对话会和“金砖+”对话会情况
我们不难发现,从2013年德班峰会开始的金砖国家领导人同非洲国家领导人对话会起对话伙伴以轮值主席国本地区国家为主;2015年的俄罗斯乌法峰会则是对话会进行改革的第一次尝试。这一次峰会过程中,得益于俄罗斯得天独厚的地理条件,俄方邀请了欧亚两洲国家参会。在此之后的2016年印度果阿峰会中,印方在乌法峰会的基础上进一步对邀请国来源进行改革:邀请泰国和缅甸两个非南亚国家与会。自此开始,金砖国家在开展对话会的过程中在注重本地区共同发展的基础上就开始更加注重“国际范”。具体表现为2017年厦门峰会所邀请的国家来自五个不同地区,2018年约翰内斯堡峰会在坚持立足非洲的基础上,还适应了“国际化”的潮流,效仿厦门峰会,邀请了加勒比、拉美、阿拉伯等地区具有代表性的国家与会。
二、巴西取消“金砖+”原因探析
为何巴西会取消2019年度的“金砖+”对话会?笔者拟对2019年前后小到巴西领导层,大到地区局势甚至是国际局势进行详细考察,并试图寻找合理解释。
第一,就博索纳罗个人而言,从政治光谱角度看,鉴于他在竞选时期以及当选后的种种行为,博索纳罗显然是一个右派政治家,由此可知,其政策也更多偏向于保守,尤其是在外交政策上,博索纳罗表现得较为激进:明确表示反对全球主义、退出《移民问题全球契约》、在古巴、委内瑞拉问题上紧跟美国……博索纳罗个人的这种政治偏好也最终影响到巴西的政治走向,使得巴西开始“向右转”。由于巴西反对全球化,紧跟美国的外交政策在可见的一段时间内会存在,这就导致广大新兴市场国家与发展中国家对其信任度降低,具体到“金砖+”合作来看,巴西就因此丧失了从全球层面寻找对话伙伴的机会。
第二,就拉美局势而言,2019年对巴西来说是极其复杂的一年。厄瓜多尔、智利、玻利维亚也先后因为经济改革、地铁涨价、大选而出现大规模动乱,严重影响到本国社会稳定,智利甚至因为“地铁动乱”而取消了原定于10月末举行的APEC峰会。所以说,在拉美一团乱的情况下,这些国家自顾不暇。再加上年初各国围绕委内瑞拉问题被迫“选边站队”,而支持反对派的巴西也因此与支持现政府的中国、俄罗斯、南非站在了对立面。此外,巴西作为一个地区大国在这些问题上并未发挥地区大国的调停角色,更没有提出“一揽子”解决方案。相反,巴西还充当美国的“马前卒”,甚至与中国、俄罗斯、南非站在了对立面。因此,巴西不仅很难与撕破脸皮的拉美国家开展对话,而且还与金砖国家增大了间隙。
第三,除去2019年拉美诸国先后爆发“内乱”的原因外,南美国家联盟难以为继也是“金砖+”对话会很难召开的一大原因。2014年的金砖国家领导人福塔莱萨峰会期间,巴西邀请了南美国家联盟的全部成员国与会。按照惯例原则2019年巴西利亚峰会邀请南美国家联盟成员国与会应该是水到渠成之事。但是,自2017年1月,秘书长埃内斯托·桑佩尔卸任以来,南美国家联盟各成员国始终未能就秘书长人选达成共识,2018年4月,巴西、阿根廷、哥伦比亚、智利、秘鲁、巴拉圭6国外长联名致函表示,决定暂停参与联盟活动。由此,以巴西为主导的南美国家联盟趋于分崩离析。(注1)
所以说,在这样内外交困的大环境下,巴西失去了邀请他国参与“金砖+”对话会的机会,而这也是自2017年中国创设“金砖+”对话会以来的首次断档,这也从深层次暴露出金砖五国在面对突发性事件中缺乏相应的沟通协调机制。
三、“金砖+”困境成因
当前,“金砖+”合作面临着一定的困境,归结到底,最重要的问题便是其能否持续开展。
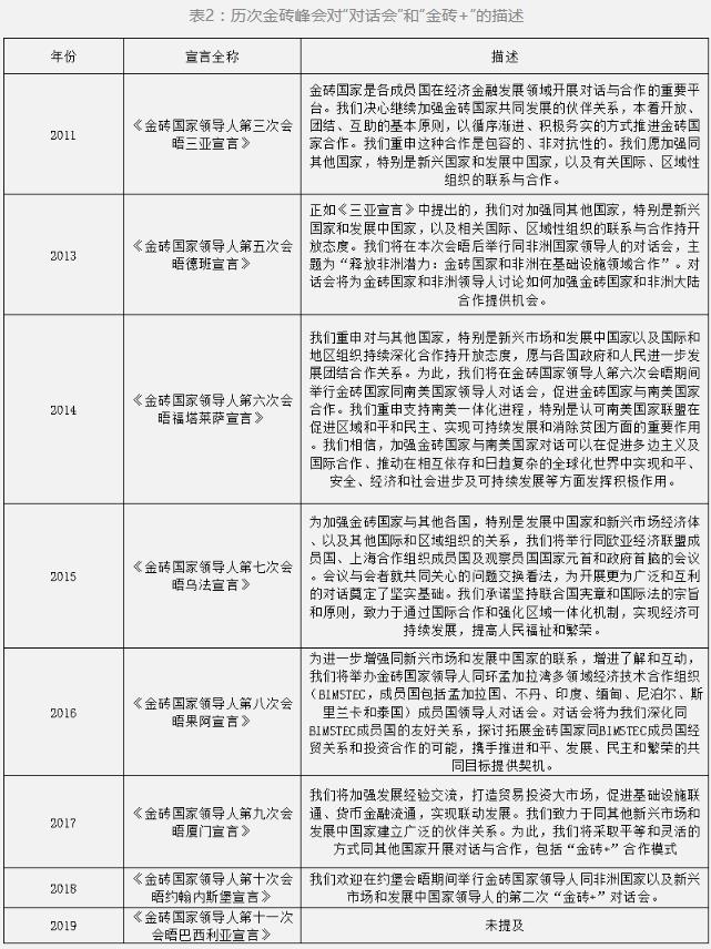
首先,我们需要明确:“金砖+”对话会并非金砖国家峰会的固定元素。对“金砖+”合作进行源头追溯我们会发现2011年《三亚宣言》中对这种合作的界定是“愿加强同其他国家,特别是新兴国家和发展中国家,以及有关国际、区域性组织的联系与合作”在此之后的2013年,南非才举办了首次金砖国家与非洲国家领导人对话会。而在这之后的每一次《金砖宣言》中都没有明确指出这种对话会存在的“合法性”。(见表2)
.jpg)
表2:历次金砖峰会对“对话会”和“金砖+”的描述
由于《金砖宣言》有关“金砖+”存在的“合法性”这部分内容的“缺失”这就导致“金砖+”始终未被正名,始终只是金砖峰会的一种补充。而这也导致各国“违法成本”变低。
其次,利己的政府能够在共享利益的基础上,理性地去建立国际机制。金砖五国各自有着自己的利益诉求,这导致在涉及到国家核心利益的问题上金砖五国并不是“铁板一块”:学界先前就针对金砖五国之中“印巴入常”以及“中印关系”的问题多次唱衰金砖。在当前,巴西政坛“向右转”的大背景下,信奉单边主义的巴西与倡导全球化合作的金砖国家合作机制存在不兼容,这种“路线之争”会影响到各国参与金砖合作的积极性,从而使得金砖国家合作前景趋于不明朗。
最后,当前世界仍是“东升西落”的大趋势,以美国为代表的西方国家(G7)经济发展放缓,以金砖国家为代表的新兴市场国家与发展中国家(B5)正在实现经济飞速发展,这是不可改变的现实,是符合霸权周期论所言之“此消彼长”的无法改变的结果。修昔底德在其所著之《伯罗奔尼撒战争史》中写道:正是“雅典力量的增长以及由此导致的斯巴达的恐惧使得战争无法避免”。用现实主义的观点来看,B5同G7实际上进入了一种“安全困境”状态。在这种情况下,金砖国家所提倡的一些合作必然会被西方国家视为对他们所言之“自由国际政治经济秩序”的一大挑战,由此加剧彼此之间的矛盾。而作为金砖国家合作最新成果之一的“金砖+”合作必然会被其视为眼中钉、肉中刺。到时候,西方国家有可能会“抱团取暖”,纠集一众国家共同抵制“金砖+”模式,从而影响到“金砖+”对话会的持续开展。
四、突破“金砖+”困境的设想
根据现如今已经公布的官方信息,我们可以发现,俄罗斯将在2020年圣彼得堡峰会中采取“金砖+”和“拓展模式”等对话会形式深化同其他伙伴关系国间的合作。俄罗斯所言之“拓展模式”实际上就是2013年南非开创的那种吸引主席国所在地区的邻国加入金砖国家活动的形式。“金砖+”则是2017年中国开创的更具有“国际范”的对话形式。由此,我们可以预见的是在2020年“金砖+”对话会将重新出现。而这也要求我们需要寻找到突破“金砖+”困境的合理路径。
首先,金砖国家无宪章,无总部,无常设秘书处,无组织机制,甚至缺乏开展各种活动所需的固定资金。而这一切正是任何一个机构取得成功所必需的条件。因此,金砖五国应从最根本的制度出发,以制度化为目标,努力实现设立秘书处或是将“金砖+”对话会通过《金砖国家领导人会晤宣言》的或其他形式加以确认,而非使用先前的常用之“欢迎‘金砖+’对话会”这种表达措辞,从而提高各国“违法成本”,并以此倒逼各国举办“金砖+”对话会。
其次,金砖国家协调人会议是金砖五国官方在峰会开始之前各国进行前期磋商,对峰会进行先期准备的一种形式。(注2)这种模式更多聚焦于对当年度金砖峰会有关事项进行通报。但这种模式可挖掘潜力较大,具体到“金砖+”对话会层面,在确认邀请对象时,轮值主席国可通过协调人会议对拟邀请国家名单向其他四国进行通报,并进行广泛讨论,按照五国一致原则最终确定本年度邀请国家名单。从而减小金砖五国因为对具体邀请国家问题而导致矛盾激化的可能性。
最后,作为新兴市场和发展中国家的代表,金砖国家之间的合作反映了和平、发展、合作、共赢的时代潮流,有利于促进世界经济更加平衡、全球经济治理更加完善,国际关系更加民主化。因此,金砖国家合作机制同其他国际组织一样,都是全球治理与多边合作的重要舞台。同时,回顾金砖对话会创设之初的情况,我们能发现金砖国家在开展对话会的过程中并未排斥同发达国家对话的可能性。(见表2)而从对话会的实际执行情况来看,我们则会发现,在对话会与会国更多都会立足于某一特定组织。(见表3)
.jpg)
表3:历次对话会与会国来源
鉴于对话会有着邀请某一特定组织成员国集体与会的先例,在未来,“金砖+”对话会可以此为基础,邀请一些包含有西方发达国家的国际或地区性组织与会,甚至还可以仿效金砖五国在重大国际会议期间展开非正式会晤的模式,在联合国、G20等国际性会议召开期间以金砖五国整体的名义与一些与会发达国家进行对话。通过这些方式,努力实现以交流消解分歧、以交流打破原有壁垒、以交流跨越“安全困境”,最终探寻一条新型国际治理之路。
四、结语
金砖对话会缘起于《三亚宣言》,在这期间,“金砖+”合作从有到无,取得了较为长足的发展。但这条发展的道路并不是一帆风顺的,尤其是在处于百年未有之大变局的当下,受单边主义、保护主义等因素的影响,“金砖+”合作的前途充满着挑战。
对“金砖+”合作而言,切实解决全球治理体系与国际形势变化的不适应、不对称所造成的治理赤字,突出表现为改革赤字、规则赤字、责任赤字等现实问题是当前的首要任务。正如“金砖之父”吉姆·奥尼尔所言“基础好,才能不畏挑战”, “金砖+”模式正是拉紧金砖五国共同利益纽带,深化多边合作的一种方式,通过这一模式,可以更大程度的增进各国共同利益的发展,增加各国共同利益的关联性,从而缓解五国原有政治矛盾。
因此,“金砖+”模式不是金砖国家合作机制的掘墓人,而是金砖国家合作机制的领航员。我们只有通过加强制度化建设、进行更广泛的沟通、赋予“金砖+”对话会新的意义才能最大限度地化解分歧,推动第二个“金色十年”走深走实,为全球治理注入新活力。
注:
1. 与拉共体“四驾马车”主导不同,南盟是在巴西一手倡导下所成立的组织,巴西在其中发言权较大;
2. 中国协调人为外交部分管国际组织和会议的部副部长;俄罗斯协调人为俄罗斯联邦外交部分管金砖国家事务的副部长;印度协调人为外交部分管经济合作的副部长;南非协调人为国际关系与合作部副总司长、金砖国家大使;巴西协调人为外交部分管经济合作的副部长。
作者:谢乐天
参考资料:
1. 王珍:《玻利维亚缘何乱象又起》,《北京日报》,2019-10-30,第10版;
2. 周志伟:《巴西外交调整:意识形态化下的选择尴尬》,《世界知识》,2019年第6期,第56-57页;
3. 南美国家联盟,外交部,https://www.fmprc.gov.cn/web/gjhdq_676201/gjhdqzz_681964/nmgjlmy_683238/jbqk_683240/
4. 参见金砖国家领导人第三次会晤《三亚宣言》,外交部,2011-04-14,https://www.fmprc.gov.cn/web/gjhdq_676201/gjhdqzz_681964/jzgj_682158/zywj_682170/t815159.shtml
5. 罗伯特·基欧汉著,苏长和等译:《霸权之后:世界政治经济中的合作与纷争》,上海:上海人民出版社,2016年版,第106页;
6. 关佳宁:《对新现实主义、新自由主义和建构主义关于安全困境理论之比较》,《中南大学学报(社会科学版)》,2007年第4期,第372页;
7. 俄外交部透露2020年可能举行金砖国家扩大峰会,俄罗斯卫星通讯社,2019-11-11,http://sputniknews.cn/russia/201911111030024080/
8. 江时学:《金砖国家研究中的若干难题》,盘古智库,2017-08-15,http://www.pangoal.cn/news_x.php?id=3459&pid=10
9. 朱杰进:《金砖国家合作机制的转型》,《国际观察》,2014年第3期,第65-66页;
10. 《二〇一九金砖国家智库国际研讨会举行》,人民日报,2019年6月28日,第3版;
11. 王艺璇:《基础好,才能不畏挑战——专访“金砖之父”吉姆·奥尼尔》,《中国经济报告》,2018年第12期,第113页。