[编者按]
当华盛顿忙于“大而美”的内顾政策、欧洲深陷能源危机泥淖之际,一个新的地缘政治图景正在亚洲悄然成形。阿拉伯海—印度洋(ASIO)这一涵盖全球40%人口、控制世界能源贸易关键通道的超级区域,不仅是传统油气运输生命线,更是未来电力、氢能等清洁燃料贸易和能源技术跨境投资的枢纽。海湾合作委员会、南亚次大陆与东南亚国家联盟正通过能源纽带,编织起一张日益紧密的合作网络,试图构建以亚洲为中心的新型能源治理体系,挑战西方主导的世界秩序。
在此背景下,2025年6月美国大西洋理事会发布一篇最新研报,深入分析这一区域的能源战略。报告指出,如果美国认为ASIO各国将永远依赖其经济体系,并企图通过关税制裁、政治威胁来换取政治效忠,这无疑是严重的战略误判。数据显示,2023年海湾合作委员会对外投资247亿美元,75%流向亚洲,其中印度占比42%。2023年东盟吸引外国直接投资2300亿美元(新加坡1600亿),印度投资56亿美元,海湾合作委员会为第十六大投资来源。
海湾合作委员会与南亚、东南亚,南亚与东南亚,东非与澳大利亚之间,正在加强彼此在传统油气贸易、清洁能源互联体系建设、电网一体化建设等方面的合作,其日益增强的战略自主性正在挑战既有的地缘政治逻辑,也深刻影响着2030年后全球能源版图与战略力量对比的变革方向。正如文中所预言的那样,真正的悬念已不在于这些合作能否深化,而在于谁能在这场历史性变革中掌握制定规则的话语权。为便于国内各界深入了解这一重要趋势,欧亚系统科学研究编译此研究简报,供读者批判性研读与思考。文章观点仅代表作者立场。
跨阿拉伯海与印度洋地区能源战略
文|Phillip Cornell
编译|山杉
来源|Atlantic Council

阿拉伯海—印度洋(ASIO)这一巨型区域历来是全球能源版图的战略要冲。作为重要的能源运输生命线,该区域汇聚了世界主要产油国和用能大国,地位举足轻重。当今时代,能源转型方兴未艾,地缘政治格局深度重塑,进一步凸显了该区域的战略价值。未来十年,在现有油气合作关系和亚洲经济高速增长的基础上,电力和氢能等清洁燃料贸易将快速兴起,储能技术、智能电网、终端电气化等关键能源技术领域的跨境投资也将大幅增加。这一广阔区域涵盖海湾阿拉伯国家合作委员会(GCC)各国、南亚、东南亚国家联盟(ASEAN)成员国,以及东非和澳大利亚等国,正成为影响全球安全格局、贸易体系和可持续发展进程的关键能源变革枢纽。
ASIO超级区域的能源合作已成为维护经济繁荣和地缘政治稳定的核心纽带。海湾阿拉伯国家合作委员会坐拥丰富的油气储备,同时在可再生能源领域投资力度不断加大,为南亚和东南亚这两个全球增长最快、人口已超25亿的地区提供能源供应保障。然而,报告强调,ASIO地区的能源合作早已超越传统的供需互动模式,推进能源系统脱碳、维护关键贸易航道安全、消除能源贫困等目标,都需要区域内外各国加强战略协作。各国正积极探索清洁能源一体化发展路径,力求在促进经济增长、扩大能源获取、满足不断上升的能源需求的同时,确保能源价格的可承受性。在数字化浪潮汹涌、逆全球化暗流涌动、大国博弈日趋激烈的复杂时代,这些战略优先方向对各国经济发展至关重要。

ASIO超级区域呈现出多元互补、深度融合的能源合作格局,各双边及区域间的互动机制都承载着独特的历史底蕴、经济驱动和战略考量。简报深入剖析了海湾合作委员会诸国与南亚、东南亚、东非及外围澳大利亚之间错综复杂的能源合作网络。
(一)海湾合作委员会与南亚:日益深化的战略伙伴关系
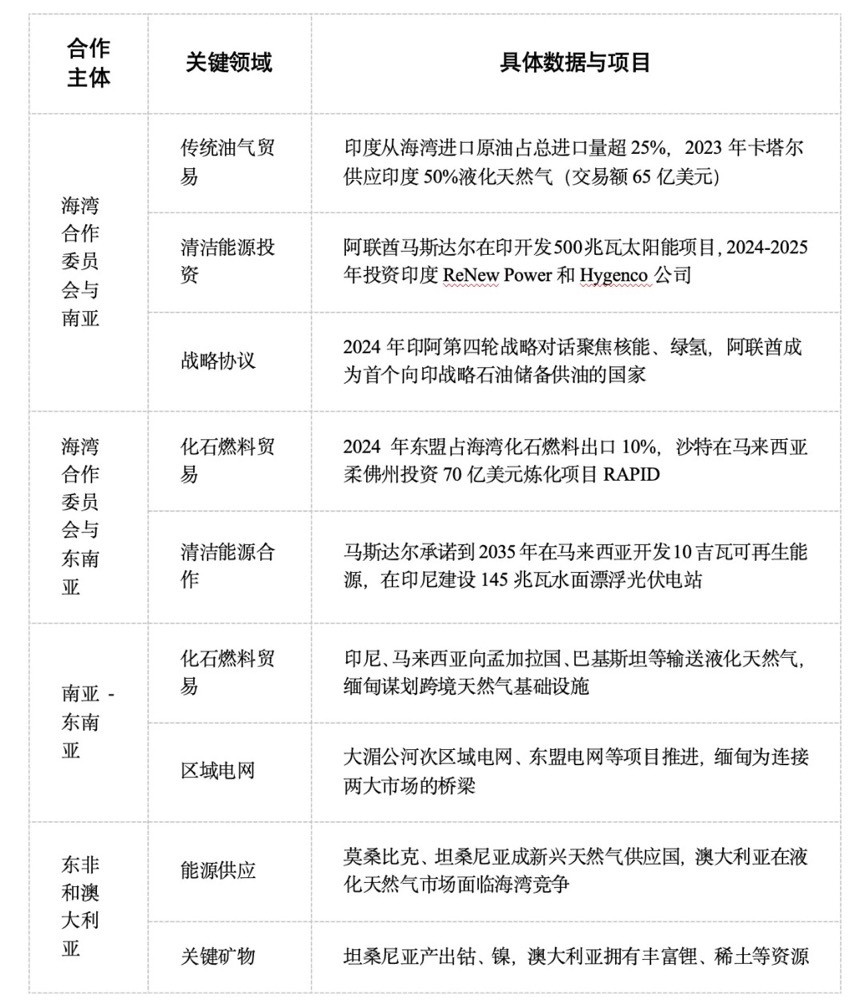
海湾合作委员会与南亚的能源合作关系是ASIO地区内历史最为悠久、意义最为重大的双边关系之一。这一合作关系发端于传统的油气贸易往来,近年来随着海湾国家石油出口重心从西方市场转向亚洲新兴经济体,双方关系得到进一步巩固。特别是在过去五年中,合作范围迅速拓展,涵盖能源基础设施投资、可再生能源开发以及战略协作等多个领域。
东向的化石燃料贸易仍是双边关系的主导力量。印度作为该地区最大、全球第三大能源消费国,从沙特、阿联酋、卡塔尔等海湾产油国进口的原油占其总进口量逾四分之一,液化天然气依存度亦相当可观。2022年,沙特阿美石油公司日均向印度供应约77万桶原油,占印度石油进口总量近五分之一。2023年,卡塔尔承担了印度50%的液化天然气供应,交易额达65亿美元,有力推动了印度从煤炭向天然气的能源转型。同年,阿联酋和阿曼分别以22.3亿美元和4.49亿美元的供应额,与美国、安哥拉一道跻身印度液化天然气供应商前五名。
报告分析显示,过去十年间阿拉伯国家对印度下游产业的大规模投资充分体现了其战略决心。沙特阿拉伯和阿联酋阿布扎比国家石油公司已承诺投资数百亿美元,用于开发印度油气产品产业的超大型项目,其中最为瞩目的是拉特纳吉里炼油厂项目。纵然部分项目历经波折,但印度作为原油进口重镇、石油产品产销枢纽的战略地位愈发凸显,海湾投资者对此市场的热忱有增无减。
清洁能源投资合作成为新亮点。为抢占全球脱碳转型的先机并从中获益,海湾合作委员会各国正大幅增加对南亚可再生能源领域的投资。阿联酋旗舰企业马斯达尔公司已在印度部署多个太阳能和风电项目,其中包括与印度太阳能公司合作的500兆瓦项目,助力印度实现2030年280吉瓦可再生能源装机目标。该公司还积极寻求收购印度清洁能源企业股权,先后于2024年12月投资ReNew Power公司,2025年1月入股Hygenco公司。
与此同时,沙特公共投资基金也表现出浓厚兴趣,计划为面向南亚市场的清洁氢能和氨能项目提供资金支持。印度方面高度重视清洁氢能产业发展,正与沙特公共投资基金商讨合作建设相关设施,目标是到2035年实现年产500万吨清洁氢能的规模。
战略协议合作方面,逆全球化潮流涌动之际,阿拉伯海两岸各国战略利益愈发契合,为经贸合作的纵深推进注入澎湃动能。2024年12月,印度与阿联酋举行第四轮战略对话,这是双方自2017年签署全面战略伙伴关系协议以来的重要会晤。七年来,双边关系取得显著进展:阿联酋成为首个向印度战略石油储备供油的国家;穆巴达拉、阿布扎比投资局等阿联酋主权财富基金大幅增持印度可再生能源项目股份;印度与中东国家签署了首份全面经济伙伴关系协议。2024年战略对话重点关注核能、可再生能源、关键矿物、绿氢等领域合作,同时强化海上安全与反恐协作。沙特阿拉伯的地区战略将印度视为“大周边地区”的重要组成部分,双方自2020年起建立战略伙伴关系。2021年,新德里分别与阿曼、卡塔尔签署战略合作以及贸易投资重要协议。
自2022年以来,为了应对两国面临的政治动荡和能源危机,海湾合作委员会各国与孟加拉国、斯里兰卡的关系也显著升温。2025年4月,阿联酋、印度与斯里兰卡签署三方谅解备忘录,共同将亭可马里港打造为区域能源枢纽。这一举措被外界解读为对中石化在斯里兰卡南部炼油厂计划的回应。正如情报分析师拉沙利·萨哈所言,斯里兰卡能源领域已成为“外部大国的政治角力场”。
报告同时也指出,深化能源贸易面临的挑战也不容小觑。基础设施短板尤为突出,南亚地区管道网络互联互通水平偏低,液化天然气接收终端产能捉襟见肘,严重制约了天然气贸易流通。以印度为例,该国现有液化天然气再气化产能达650亿立方米/年,正加紧扩建步伐,但配套管网设施建设滞后,导致现有产能难以充分释放。
近年来,南亚地区政治风云变幻,动荡不安,但新政府的登台亦为深化与海湾合作委员会的能源关系开辟了新的契机。2024年,孟加拉国在电荒和能源价格飞涨的双重夹击下,政治经济形势急转直下。无独有偶,斯里兰卡亦在艰难走出2022年那场旷日持久的政治经济危机阴霾。两国新政府都将能源多元化和国际合作视为经济复苏的关键。然而,在能源转型的关键赛道上,南亚诸国普遍面临融资难题。简报统计显示,为实现可再生能源目标,南亚地区每年面临约700亿美元的资金缺口。
报告建议海湾合作委员会可发挥资本优势,通过设立绿色债券、可再生能源专项基金等方式,为南亚地区输血造血。
(二)海湾合作委员会—东南亚:崛起中的能源合作新轴线
东南亚地处关键海上通道的战略要冲,这与海湾合作委员会寻求市场多元化的长远利益不谋而合。然而,海湾国家直到新冠疫情后才开始大举进军东南亚,较其实施“向东转”战略、深耕中印市场足足晚了十余年。数据显示,2005年至2008年期间,海湾合作委员会对东盟出口从399亿美元稳步增至760亿美元,增幅相对温和;相比之下,对华对印出口则从236亿美元飞跃至1071亿美元。
海湾研究中心的莱拉·阿里认为,早期海湾合作委员会与东盟关系进展缓慢,主要原因在于双方长期以来都将与美国、欧洲和日本的关系置于优先地位。此外,两大地区长期以来都深陷内部纷争泥淖——海湾地区因也门、伊朗问题争执不下,东南亚则在缅甸局势、南海争端等问题上分歧明显。随着大国竞争白热化,传统盟友关系出现裂痕,迫使各地区重新审视对外政策。
2023年,双方领导人举行了首届海湾合作委员会—东盟峰会,表明各方有意将这一仍处于起步阶段的跨地区关系推向前台。2025年峰会由马来西亚总理安瓦尔·易卜拉欣主办,他对发展海湾关系表现出特别的热情,并积极推动两大集团间的自由贸易协定,能源合作无疑是这些谈判的核心基础。
化石燃料贸易蓬勃发展。泰国、印尼、越南等东南亚国家正崛起为海湾合作委员会油气出口的新兴重镇,市场地位与日俱增。2024年,东盟国家约占海湾合作委员会化石燃料出口总量的10%。在马来西亚,沙特阿美公司豪掷近70亿美元,在柔佛州打造炼化一体化旗舰项目RAPID,堪称该公司海外投资的重头戏,扩建计划已提上日程。
卡塔尔紧抓东南亚天然气需求快速增长的历史机遇,大幅增加液化天然气供应量。此举不仅进一步稳固了其在区域天然气贸易中的主导地位,更为越南、印尼、泰国等国摆脱对煤炭的过度依赖、推进能源结构转型提供了有力支撑。卡塔尔天然气公司和卡塔尔能源公司分别在2021年与马来西亚和泰国、2022年与新加坡、2023年与越南和印度尼西亚签署了长期供气协议。
清洁能源投资方面,海湾合作委员会在清洁能源领域的技术实力和丰富经验在东南亚日益备受青睐。马斯达尔公司承诺到2035年在马来西亚开发10吉瓦可再生能源装机容量,涵盖地面光伏、水面漂浮光伏、陆上风电和电池储能系统。这项80亿美元的投资计划是马来西亚国家能源转型路线图的重要组成部分,目标是到2050年实现70%可再生能源装机占比和碳中和。在印尼,马斯达尔与国家电力公司PLN合作,开发了该国首个水面漂浮光伏电站。该项目装机容量145兆瓦,是东南亚地区规模最大的水面漂浮光伏项目。
(三)南亚-东南亚:一体化发展机遇
面对复杂的地缘政治环境,印度正在加快与东盟构建更加紧密的伙伴关系。东盟—印度绿色基金成立于2012年,印度欲在既有合作框架基础上持续深化合作。展望未来,南亚与东南亚能源合作前景广阔,天然气贸易、跨境电力交易、可再生能源开发等领域潜力巨大。
化石燃料贸易仍是双边关系的重要支柱,也是东盟与南亚更广泛贸易往来的核心组成部分。印尼、马来西亚等资源富国持续向孟加拉国、巴基斯坦、印度乃至斯里兰卡输送液化天然气和煤炭,为南亚经济发展提供重要能源保障。缅甸、孟加拉国等国正积极谋划跨境天然气基础设施建设大计,力图充分挖掘东南亚相对成熟的管道网络优势。
大湄公河次区域电网、东盟电网、南亚区域能源倡议、南亚区域合作联盟能源环等重大项目落地,致力于打造统一的区域能源市场。缅甸在其中发挥着关键的桥梁作用,连接南亚与东盟两大市场。
南亚与东南亚能源一体化进程虽然势头良好,但前进道路并非一帆风顺。当前,多重制约因素如影随形,限制了双边合作的深度。各国市场结构和政策框架存在差异,阻碍了跨境能源贸易的发展。基础设施建设不足导致南亚与东南亚之间连通性较差,制约了能源流通。此外,围绕领土争端和相互竞争的国家利益引发的政治敏感问题也造成了合作摩擦。
(四)东非和澳大利亚:天然气、矿物和技术
在ASIO能源合作框架内,东非和澳大利亚作为关键能源产品供应方发挥着重要的补充功能。莫桑比克和坦桑尼亚等国正崛起为重要的天然气供应国,随着液化天然气接收站和出口设施的投资建设,该地区有望为ASIO地区的能源供应格局贡献力量,但基础设施不足仍制约着东非能源出口能力。

进入2020年代,印度面临的挑战是:如何通过构建以其为核心的国际价值链
报告分析指出,随着跨国公司纷纷寻求供应链多元化,印度正逐步崛起为全球供应链重构进程中的重要受益者和关键替代基地。印度必须采取更加主动积极的对外战略,而这恰恰触及了印度的历史“软肋”。面对不断变化的全球贸易格局,印度正优先推进市场多元化和双边伙伴关系建设,以降低新时代的经济风险。这一战略的核心是扩大和深化与东南亚、非洲、欧洲的贸易协定,确保更强的经济韧性和更广泛的市场准入。与这些地区以及海湾国家建立更紧密的联系,对印度参与全球竞争至关重要。东盟各国经济充满活力且快速增长,在大国博弈中游刃有余,经验丰富。然而,时移世易,美国政策的摇摆不定、中国影响力的与日俱增、能源安全的现实压力,正促使这些国家重新审视区域一体化的价值,并对那些历史上处于次要地位的双边关系产生了新的重视。
在能源领域,东盟电网项目正展现出令人瞩目的发展势头。这一进展在很大程度上要归功于新加坡在2024年释放的强大推动力。作为区域金融中心,新加坡对实现碳中和的坚定承诺以及对可靠能源进口的迫切需求,成为其大力支持东盟电网建设的根本动力。
以新加坡为例,该国长期以来对安全和独立的高度重视曾使其不愿过度依赖邻国。但如今面对美国政策的不确定性和欧洲实力的相对衰落,新加坡将区域一体化和发挥领导作用视为其传统的多元平衡战略的核心要素。
2025年担任东盟轮值主席国的马来西亚,因加沙冲突问题与美国关系紧张;泰国等美国传统盟友也受到中美贸易争端的负面冲击。东盟制造商更是深受特朗普2025年4月宣布的新关税政策影响。
大国博弈的不确定性虽然带来了挑战,却也意外地成为推动东盟内部团结的催化剂(包括建立争端解决机制),并促使区域伙伴积极化解或搁置内部分歧(如渔业纠纷、沙巴等地的领土争端)。这也促使东盟国家及东盟机构本身跳出与世界大国的传统关系框架,积极拓展与其他伙伴的合作。
ASIO地区不断发展的外国直接投资和金融流动为战略关系和能源合作提供了重要支撑。跨境投资流动实现显著增长,尤其是在清洁能源、关键基础设施和先进产业领域表现突出。
报告指出,东南亚正以前所未有的魅力吸引着全球资本的目光。2023年,东盟外国直接投资流入达到2300亿美元的历史新高,其中新加坡独占1600亿美元,成为最大受益者。虽然投资主要来自美国、欧洲以及东盟内部,但印度贡献了56亿美元,海湾合作委员会国家位列第十六大投资来源。
新建项目投资达到1750亿美元,其中200亿美元投向电力发电领域,445亿美元投向可再生能源供应链。此外,符合联合国可持续发展目标的国际项目融资规模达到310亿美元,而在所有大型投资项目(超过5亿美元)中,有一半集中在可再生能源、电池制造和关键矿物领域。
在南亚地区,印度已成为外国投资的重要目的地,2023年共吸引外国直接投资444亿美元,位居全球第八位。其中超过四分之一的资金来自新加坡,阿联酋和卡塔尔合计占比约10%。在电力领域,外国投资表现尤为突出,从2021年的13亿美元激增至2024年的55亿美元,主要受太阳能、风能发电和电网扩建项目推动。
与此同时,在亚洲—印度洋地区内部,海湾合作委员会正成为日益重要的对外投资力量。2023年,海湾合作委员会国家的对外跨境投资项目总价值达到247亿美元,较2021年增长了四倍多。这一投资激增主要得益于阿联酋的100亿美元、沙特的73亿美元以及卡塔尔的12亿美元投入。其中,绿色技术领域占海湾合作委员会对外投资总额的31%。
亚洲是海湾合作委员会投资的主要目标地区,2023年承诺投资的75%流向亚洲,尤其集中在印度、印尼、新加坡和韩国。值得注意的是,2018年至2022年期间,仅印度一国就占海湾合作委员会对外投资总额的42%,成为该地区金融合作的重要支柱。
在对外投资的同时,海湾合作委员会自身也吸引了大量外资。2023年,该地区共吸引外国直接投资470亿美元,主要来自美国、印度和中国。沙特凭借几个大型项目获得了其中60%以上的投资;阿联酋则在项目数量上领先,共吸引1327个外国直接投资项目,占海湾合作委员会总数的70%,投资金额达150亿美元。
政策改革发挥了关键推动作用。阿联酋2021年出台的允许100%外资控股的法律带来了投资结构的根本性转变。过去石油、天然气、房地产是投资重点,而2021-2024年期间,可再生能源、信息技术、服务业成为阿联酋外国直接投资的三大热门领域。在沙特,采矿、通信、汽车(包括电动汽车)领域的外国直接投资也在快速增长。
这些变化与各国摆脱对石油天然气依赖、实现经济多元化,并将海湾地区打造为能源和技术领域战略性领导者的国家发展战略高度契合。
地缘政治格局的急剧变迁,正在进一步强化ASIO国家间不断深化的能源合作纽带。特朗普于2025年1月重新入主白宫,随即对美国盟友祭出一系列贸易关税和对抗措施,此举令ASIO地区各国深感美国政策走向扑朔迷离。
从当前态势来看,新政府外交政策已显露出几大鲜明特征:全面对华施压、力挺以色列、奉行贸易保护主义,并将贸易政策武器化以达到胁迫目的。在能源政策方面,特朗普大力推动化石燃料开发,松绑环保约束,力图压低全球能源价格并扩大出口规模。这一系列举措无不透露出一个明确信号:美国将大幅削减对清洁能源的扶持力度。美国政策的这一重大转向,恰恰为其他国家在能源转型大潮中抢占先机提供了千载难逢的战略机遇。
新政府显然有意重拾特朗普首个任期力推的印太战略,这一战略的核心要义在于全面遏制中国崛起,同时巩固和拓展区域内的同盟伙伴网络。在东南亚地区,菲律宾、越南等国预计将积极响应这一强势政策。不过,印度尼西亚和新加坡等国可能会担心此举引发地区冲突的风险。
在ASIO国家中,印度堪称美国新政府的最大受益者,特别是在对华博弈这一关键议题上。特朗普新政府上台伊始,国务卿马尔科·卢比奥就将美印双边关系称为“21世纪的决定性关系”,国防部长皮特·赫格塞思也承诺进一步加强两国战略伙伴关系。不过,美印之间在关税、移民和国防等问题上可能出现分歧。印度长期对美保持贸易顺差,美国又是其头号出口市场和贸易伙伴,特朗普力推的对等贸易原则势必让新德里如芒在背。华盛顿正在大力游说印度增购美制军备,既为重塑贸易平衡,又为深化印太安全合作布局。对印度而言,这种合作关系的重要内容包括军事能力升级和重新投入四方安全对话(美国、澳大利亚、印度、日本四边安全对话机制)。
作为主要的油气出口国,海湾合作委员会各国必须应对特朗普大幅放松美国化石燃料行业监管、力图激增化石燃料产量的政策雄心。这一政策可能加剧全球石油市场的供应过剩局面,分析师认为油价可能从2024年的80美元跌至2025年的50美元低位。不过,这也将为华盛顿提供更大操作空间,可根据最新政治目标对俄罗斯、伊朗或委内瑞拉等产油国实施“极限施压”,从而再次推高油价。
海湾合作委员会国家在特朗普首个任期内备受关注,这既源于其能源地位,也因为其在《亚伯拉罕协议》中与以色列建立关系的作用。2025年加沙战争结束后,沙特阿拉伯仍是美国中东战略的核心。然而,过去十年间华盛顿与海湾君主制国家的关系明显疏远,昔日的联盟情谊早已不复存在,因为海湾合作委员会各国在面对大国时都在追求更大的战略自主空间。海湾国家将拒绝美国在巴勒斯坦问题上的极端政策,也不会接受可能引发地区冲突的冒险行为。在石油天然气出口、新兴氢能市场以及清洁能源技术推广等领域,海湾合作委员会国家将经济发展前景牢牢锁定在亚洲市场。
2025年1月,欧盟委员会主席冯德莱恩在世界经济论坛上指出,区域内贸易方兴未艾,区域间贸易却江河日下。这一论断或许适用于围绕美欧中传统枢纽构建的价值链体系,但亚洲新兴枢纽地区间的贸易往来却呈现出截然不同的景象——伴随着区域一体化进程的深入推进,这些地区间的经贸联系必将日益紧密。对于海湾合作委员会、东盟以及印度次大陆这些地区性力量而言,当前的地缘政治格局正在成为推动互联互通、跨境投资和区域间贸易的强大催化剂。这一现象的根源在于战后国际秩序的分崩离析,以及大国博弈前景的扑朔迷离,由此催生了各国基于风险对冲、力量平衡和发展路径多元化的战略考量。特朗普重返白宫,标志着一种更加实用主义导向、充满不确定性的国际关系新范式正在成形。然而,去全球化浪潮和地缘政治角逐的白热化并非始于今日——这一历史进程早在十年前就已悄然启动。
ASIO地区各国正在探索一条将经济高速发展与地缘战略现实有机融合的新路径,而能源合作正是这一战略构想的核心支撑。油气贸易仍将发挥基础性作用,但清洁能源技术和基础设施的跨境投资正为各国提供新机遇,既能满足日益增长的能源需求,支撑经济发展,又能有效减少碳排放。在许多情况下,清洁能源方案已经成为需求快速增长地区获得可靠电力供应的最经济选择。在海湾合作委员会内部、南亚区域合作联盟“能源环”以及东盟内部实现电网和天然气管网互联互通,是增强供应灵活性、进一步降低成本的重要举措。
ASIO地区不再只是全球大国博弈的棋盘,而是在积极主导自身的发展方向,充分利用能源资源、贸易通道和金融资本来推进区域一体化和战略自主。海湾合作委员会与南亚能源伙伴关系的快速发展、东盟与海湾投资者联系的不断深化,以及印度争取地区领导地位的努力,都反映出该地区力量格局的深刻变化。传统的化石燃料依赖模式正在被新兴能源供应链取代,氢能、液化天然气和跨境电力贸易正在ASIO地区构建更加紧密的经济政治联系。
与此同时,全球地缘政治秩序的不确定性正在加剧,能源转型已不再是从化石燃料向可再生能源的简单过渡,而是演变为地缘政治博弈的工具、经济安全的保障,以及战略适应能力的试金石。无论是海湾合作委员会推动的绿色金融,还是印度的电网扩建,抑或东盟的清洁能源倡议,该地区未来十年的政策选择都将深刻影响全球能源市场格局和2030年后的战略力量对比。
*文章转自大西洋理事会(Atlantic Council)于6月12日发布的研究报告“Energy strategy across the Arabian Sea and Indian Ocean”,文章有删节,小标题为译者自拟。