
摘要:从1991年到2021年这30年,中国与东盟的地区合作取得很大成功,并优化了东亚地区秩序,堪称中国周边战略和地区合作的最佳实践。中国与东南亚的合作,总体上形成以东盟为基准,多层次、多渠道、多进程的合作模式。在此过程中,中国与东盟克服了种种地区合作的知行难题,形成知行共同体,在促进双方关系的基础上,优化了以东盟为中心的东亚地区秩序。当前,中美在东南亚的战略博弈加剧,各方“印太战略”兴起,中国与东盟合作面临新的知行难题,也蕴含了双方进一步升级合作并优化地区秩序的新机遇。在此背景下,中国可通过接纳和推动“东盟印太展望”,实现与东盟合作的升级,共同推进包容性地区秩序的构建。
关键词:中国—东盟关系;东南亚;地区秩序;知行矛盾;“东盟印太展望”
探讨冷战结束后中国对周边的地区合作,是中国外交和国际关系领域中一项新兴的重要研究议程。这是因为自冷战结束以来,中国面向周边开创性地开展了一系列富有成效的地区合作实践,有助于发展中国特色的外交战略和国际关系中的地区合作理论。其中,中国与东南亚开展了长时段、多层次和宽领域的合作,成果尤为突出,被习近平主席誉为亚太地区最为成功和最具活力的合作。双方在合作中积累了宝贵的信任资产、合作经验与机制化成果。2021年是中国与东盟建立对话关系三十周年,双方领导人于11月22日召开了纪念峰会,总结了合作的成功经验,将双方关系从战略伙伴关系升级为全面战略伙伴关系,并发表面向未来合作的联合声明。
近年来,中国学界对中国与东盟合作的研究有很大进展,其中就包括解释这项地区合作的长期成功因素。本文简要回顾几位代表性学者的研究成果,如张蕴岭认为,利用东盟平台构建与东南亚地区的综合新关系,是中国构建周边新关系与秩序的重要尝试。王玉主认为,中国—东盟关系是经济利益捆绑的战略伙伴关系,中国提出与东盟国家共建命运共同体的倡议以深化和提升双方合作关系,释放了与东盟共赢的诚意和信心。魏玲认为,中国—东盟伙伴合作是后冷战时期东亚和平与繁荣的基石,是东亚地区主义的核心。创造战略机遇、构建发展和平、坚持东盟中心这三大原则及其指导下的实践,是中国—东盟关系富有活力、产生实效的重要原因和基本经验。全毅和尹竹分析了中国—东盟地区、次区域合作机制与合作模式创新,并将中国与东南亚地区合作视为中国参与地区治理和构建地区秩序的重要实验田。卢光盛和聂姣认为,中国在与东南亚的地区合作中,将命运共同体理念作为构建地区新秩序的重要载体。聂文娟认为,命运共同体倡议反映了中国互惠合作的关系秩序理念,并将“东盟+”框架下的合作串联起来,使中国在东南亚地区秩序的演变中逐渐占据主导地位。张洁等学者则分别分析了中国对东南亚围绕反恐、基础设施建设、公共卫生治理、反洗钱等新兴议题合作策略的成功之道。
以上代表性研究的贡献在于:1.理论构建的中国本位、中国实践和中国视角,具有很强的理论创新意义,有益于中国的对外战略和国际关系理论中的地区合作研究;2.涵盖双边、次区域、东盟和东亚等多个层次,均把中国对东南亚的多层次地区合作实践作为一个有机联动的整体;3.从不同角度对双方合作的成功模式做了理论解释;4.均认为中国与东盟合作推动了东亚地区合作,有益于东亚地区秩序的构建。本文尝试在以上优秀研究成果的基础上,进一步丰富和完善该研究进程——系统梳理和解释中国与东盟的合作,如何以及为什么能够优化东亚地区秩序,其进程、表现、原因、机制和未来发展趋势如何。
因此,本文要解决的核心问题是,为什么中国—东盟合作能够持续不断地优化东亚地区秩序?本文尝试提供一个简洁而综合的分析框架,其核心观点是:中国与东盟能够不断克服地区合作的知行矛盾,进而带动优化东亚地区秩序。1.这首先是一个中国与东盟不断解决地区合作知行矛盾的过程。知是中国对东南亚的地区合作观的演进,行是中国对东南亚的地区合作战略的发展。双方不断克服各种知行矛盾,从而推进合作,扩大地区秩序优化的范围。2.本文将首次提出中国与东盟合作的模式,是以东盟为基准上下浮动的多层次地区合作模式,从而为双方多层次的地区合作找出一条基准线。3.中国逐步形成以东盟为基准的地区合作基本框架,包括地区意识的形成、地区战略的完善、地区责任的扩展,以及地区治理的进步。4.中国与东盟合作优化东亚地区秩序的主要机制有三种,一是带动东亚地区合作中关于东盟中心地位的认同;二是带动各大国通过竞争性合作丰富东亚合作的内容;三是东盟不断完善在东亚合作中的“东盟+”结构。5.最后,在中美战略博弈加剧、“印太秩序”兴起的背景下,中国与东盟合作面临的新知行矛盾(或者说对前述成功经验的考验),是能否继续升级合作以应对并优化新兴的“印太秩序”。本文认为,中国和东盟可以在“东盟印太展望”(AOIP)的框架下继续加强合作,从而优化更广域的印太包容性地区秩序。
一、中国与东南亚合作的“东盟基准”
从二战结束后到1991年冷战结束之前,中国对东南亚的整体认知和外交实践被美苏两大阵营二元化。冷战结束后,中国对东南亚更加自觉的整体认知和外交实践快速兴起。从发展历程看,中国与东南亚的合作大致以东盟为基准,分为三个层次,即东盟、东盟以内和东盟以外。“东盟基准”是指中国对东盟这个地区组织的认知与合作;东盟以内是指中国与东南亚国家的双边合作和次地区合作;东盟以外是指中国在东盟建立的东亚合作架构内的地区合作和跨地区合作,以及中国与东盟在全球范围内的合作,具体又可分为多个层次。
1.1 中国与东盟国家的双边合作
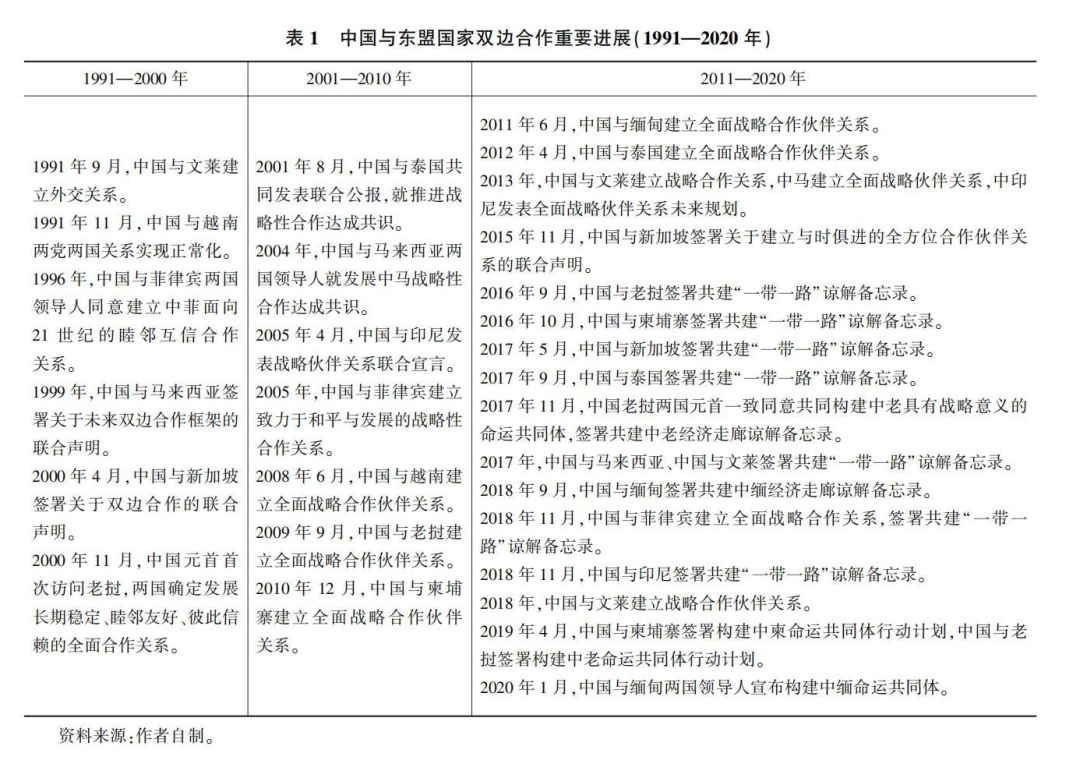
1991年,中国与所有东南亚国家建立关系、恢复关系或关系正常化。1997年12月,中国—东盟领导人会议发表了关于建立面向21世纪的睦邻互信伙伴关系的联合宣言,成为中国与东盟国家深化双边关系的指导准则。在21世纪的前21年,中国与所有东盟国家的关系都有所发展,建立了各种形式的伙伴关系。2013年习近平主席在印尼国会发表演讲,首次提到愿同东盟国家缔结睦邻友好合作条约;2019年中国同柬埔寨、老挝先后签署了《构建命运共同体行动计划》;2020年1月习近平主席访问缅甸期间,中缅双方就构建中缅命运共同体达成重要共识。近三十年间中国与东盟国家的双边合作成果丰硕,重要进展参见表1。

1.2 中国与东南亚的次地区合作
中国与东南亚的次地区合作分别从陆上和海上两个方向展开。1991年柬埔寨谈判的完成使得陆上东南亚的战略形势彻底缓和,中国在谈判过程中与东盟国家的协调,也奠定了与多个海上东南亚国家合作的基础。1992年中国参与亚洲开发银行(ADB)主导的大湄公河次区域经济合作机制(GMS),由此开启了中国的次地区合作进程。2021年9月9日,李克强总理参加大湄公河次区域经济合作第七次领导人会议时称,“大湄公河次区域经济合作机制成立近30年来保持稳定发展势头,在基础设施建设、次区域经济一体化等领域合作务实、成效显著、运作成熟,既惠及我们各自国家的经济社会发展和民生改善,也为地区的稳定和繁荣提供助力”。2014年中国发起澜沧江-湄公河合作(即“澜湄合作”),是中国与柬埔寨、老挝、缅甸、泰国及越南共同发起和建设的新型次区域合作机制,旨在深化澜湄六国睦邻友好和务实合作,促进沿岸各国经济社会发展,打造澜湄流域经济发展带,建设澜湄国家命运共同体,助力东盟共同体建设和地区一体化进程,为推进南南合作和落实联合国2030年可持续发展议程作出贡献,共同维护和促进地区持续和平和发展繁荣。从海上次地区来看,2006年前后中国广西发起面向海上东盟国家的泛北部湾经济合作,以南宁-新加坡经济走廊为轴,以大湄公河次区域合作区、泛北部湾经济合作区为翼,构建中国—东盟“一轴两翼”的区域经济合作新格局。此外,中国政府还积极推进与东盟东部增长区的合作。习近平主席在2018年访问菲律宾时承诺加大对东盟东部增长区的投入,并在2020年11月举行的第十七届中国—东盟博览会和中国—东盟商务与投资峰会开幕式上,提出推动中国—东盟东部增长区合作走深走实。李克强总理在2021年10月举行的第24次中国—东盟领导人会议上提出,愿同东盟继续深化中国—东盟东部增长区合作,助力东盟一体化进程。总的来看,中国与东盟国家的陆上次地区合作进程要领先于海上次地区合作。
1.3 中国与东盟的地区合作
1991年,中国与东盟正式开启对话进程。30年来,中国东盟关系实现跨越式发展,取得令人瞩目的成就,给11国20多亿民众带来了实实在在的利益。1991年双方建立对话关系是历史性的突破,表明中国把东盟当作一个整体来看待。而1995年越南加入东盟并得到中国的认可,在标志着东盟性质转变的同时,也意味着中国对东盟整体的认识出现转折性变化。自此,东盟作为一个整体在中国对外战略中的地位不断提升。1996年,中国与东盟正式建立对话伙伴关系,标志着中国开始与东盟整体进行制度化合作。1997年东南亚金融危机爆发后,中国政府展现负责任大国形象,发挥建设性作用帮助东盟国家渡过难关,为密切双方关系提供契机。同年12月,首次中国—东盟领导人会议发表《联合宣言》,确定建立面向21世纪的睦邻互信伙伴关系。在2002年11月第六次中国—东盟领导人会议上,中国与东盟签署《中国与东盟全面经济合作框架协议》,确定了2010年建成中国—东盟自由贸易区(CAFTA)的目标。在这次会议上,中国与东盟各国签署了《南海各方行为宣言》(DOC),该宣言是中国与东盟签署的第一份有关南海问题的政治文件,对维护中国主权、保持南海地区和平稳定、增进中国与东盟互信具有重要积极意义。中国于2003年作为东盟对伙伴率先加入《东南亚友好合作条约》(TAC),与东盟建立了面向和平与繁荣的战略伙伴关系。此后,双方多次举行建立对话关系和战略伙伴关系的纪念峰会活动,政治互信不断增强,各领域务实合作成果丰硕。2013年第十六次中国—东盟领导人会议确定了未来十年的“2+7”合作框架,体现了中国政府以东盟为周边外交优先方向的承诺。当年底,双方发布《纪念中国—东盟建立战略伙伴关系10周年联合声明》。2015年11月,双方签署《关于修订〈中国—东盟全面经济合作框架协议〉及项下部分协议的议定书》,标志着中国—东盟自贸区升级谈判正式结束。2018年11月,中国与东盟发布《中国—东盟战略伙伴关系2030年愿景》,为维护地区和平稳定、增进中国与东盟间互信和信心、提升合作水平奠定了基础。2019年11月,中国与东盟国家领导人共同发布《关于“一带一路”倡议同〈东盟互联互通总体规划2025〉对接合作的联合声明》,推动双方就高质量共建“一带一路”迈出重要步伐,为本地区实现全面互联互通注入新动力。2021年11月22日,习近平主席主持召开中国—东盟建立对话关系30周年纪念峰会,11国领导人将中国东盟战略伙伴关系升级为全面战略伙伴关系,并签署联合声明。
1.4 中国与东盟在东亚合作架构内的地区合作
这一合作进程的起点是1994年中国加入东盟主导的亚太安全对话机制——“东盟地区论坛”(ASEAN Regional Forum,简称 ARF),标志着中国对东盟作为地区安全对话架构主导者的认可。2010年10月,东盟建立东盟防长扩大会(ADMM plus),与八个对话伙伴加强安全和防务合作,以促进该地区和平、稳定与发展。1997年亚洲金融危机后,中国与东盟在东亚合作架构内的经济合作迅速兴起:从1997年底到2001年是“10+1”和“10+3”东亚合作框架的初建阶段;从2001到2005年是东亚合作框架的迅速发展阶段;从2006年起到2010年是“10+3”和“10+6”乃至后来的东亚峰会(“10+8”)的平行发展阶段。期间,澳大利亚、新西兰、印度,以及美国和俄罗斯陆续加入东亚峰会;2010年以后,东盟发起东盟互联互通总体规划,希望大国支持本地区基础设施建设。在面临《跨太平洋伙伴关系协定》(TPP)的压力时,东盟于2012年发起《区域全面经济伙伴关系协定》(RCEP)谈判,中国积极推动;2013年以后,“一带一路”建设与《东盟互联互通总体规划2025》对接;2017年以后,美日印澳等国发起旨在排斥“一带一路”的“印太战略”;东盟则于2019年发起“东盟印太展望”,明确提出在“印太战略”中维护东盟的中心地位,强调包容性的地区合作。《中国—东盟建立对话关系30周年纪念峰会联合声明》重申了“东盟印太展望”的原则,习近平主席在峰会上的讲话中提到,要高质量共建“一带一路”,同东盟提出的“印太展望”开展合作。
1.5 中国也特别强调与东盟在全球层面的合作
1997年,中国最早提出与东盟在全球层面的合作。当年12月发布的《中国与东盟国家首脑会晤联合声明》就地区金融形势提到,鼓励中国和东盟国家与国际货币基金组织、世界银行、亚洲开发银行和国际监管机构密切配合。长期以来,中国赞赏和支持东盟在国际和地区事务中发挥积极作用,东盟也认为一个和平、稳定和繁荣的中国是世界,特别是亚太地区长期和平、稳定与发展的重要因素。2004年《落实中国—东盟面向和平与繁荣的战略伙伴关系联合宣言的行动计划》单独设置一章,谋划双方在国际和地区事务上的合作。此后,中国和东盟在全球层面上开展广泛合作:一是在联合国框架下的合作,双方在联合国改革、反恐、发展和其他共同关心的问题上展开对话与合作,中国与东盟成员国常驻联合国代表定期举行会晤,紧密协调;二是在世贸组织内部合作推进多哈发展议程谈判,并通过完善特殊和差别待遇原则、扩大对发展中国家技术援助、支持老挝和越南加入世贸组织等方式,一道推动世贸组织充分反映发展中国家的利益关切;三是在跨地区方面,除了在东盟地区论坛中保持密切协调外,中国和东盟还在能源、农业、金融等领域加强合作,共同推进亚洲合作对话进程。双方在亚太经合组织、亚欧会议等场合加强协调与合作,并通过东亚-拉美合作论坛、亚非次区域合作等机制落实南南合作。针对近年来日益上升的贸易保护主义和逆全球化,双方在《中国—东盟战略伙伴关系2030年愿景》中表示坚定反对,强调积极融入经济全球化,促进经济一体化,包括支持建立东亚共同体长期目标。在落实联合国2030年可持续发展议程方面,2021年《中国—东盟建立对话关系30周年纪念峰会联合声明》认同中方提出的全球发展倡议,以及东盟推动的《东盟共同体愿景2025》与联合国2030年可持续发展议程相互促进。深化地区和国际合作是中国—东盟面向和平、安全、繁荣和可持续发展的全面战略伙伴关系的核心内涵之一,双方将合力构建一个基于《联合国宪章》原则和国际法,遵循开放包容、透明、相互尊重、公平正义、互利共赢理念的国际体系,并加强在气候变化、公共卫生、生物多样性保护、粮食和能源安全等全球问题上的沟通合作。
由此可见,中国对东南亚的地区合作总体上以东盟为基准,上下拓展,在双边、次地区、地区、跨地区、全球层面全面展开,取得巨大进展。这些不同层次的合作虽然起点不一,内容不同,但越往当前发展就越是齐头并进,形成中国在东南亚地区多层次、多渠道、多进程的合作模式,这在冷战后中国面向全球的地区合作中并不多见。之所以将东盟作为基准,因其是固定的组织,是代表整个东南亚(东帝汶除外)的地区组织,也能体现中国对东盟的尊重。这从中国领导人的官方声明可以看出:“我愿重申,中方将坚定不移以东盟为周边外交优先方向,坚定不移支持东盟团结和东盟共同体建设,坚定不移支持东盟在区域架构中的中心地位,坚定不移支持东盟在地区和国际事务中发挥更大作用。”
二、中国与东盟突破地区合作的“知行矛盾”
中国对东南亚的合作是在突破知行矛盾,也就是在解决外交实践困境和战略思想难题的过程中形成的。
2.1 中国与东盟合作中的外交难题和思想实验
中国对东南亚的地区合作的形成发展非常迅速,堪称中国对外战略尤其是周边战略的最佳实践。但是每一次合作的进步,都是克服外交实践难题之后的发展。而在外交实践难题的背后,则是理念和思想,以及思想背后的利益碰撞、交锋和磨合。比如,中国加入GMS推进次地区合作,以及加强与东盟的合作,是中国外交面临的新生事物,并没有现成的经验。而在当时,虽然有地区主义和新地区主义等理论支撑,但其远远跟不上形势的发展,也很难直接套用。中国在东南亚践行地区合作,有几对知行矛盾贯穿始终:一是双边与多边的关系问题,其实质是资源分配与协调问题。双边是基础,多边是舞台,孰轻孰重?双边肯定是基础、是最重要的,但随着地区合作的兴起,多边的重要性日益突出。在具体实践中,双边与多边势必有交叉重合的地方,哪些合作放在双边层次,哪些合作放在多边层次?二是一个更加聚合团结的东盟对中国更有利,还是一个分崩离析的东盟对中国更有利?其本质是中国如何看待和应对东盟的一体化和整体性问题。多数学者认为“合好于分”,少数学者认为“分好于合”,也有学者认为应善施分合之道,该合则合,该分则分。中国一贯的政策是支持东盟一体化建设,但中国加强与湄公河国家的合作也时常被视为分裂东盟之举,这也是中国与海上东盟国家推进次地区合作进展缓慢的原因之一。三是如何应对东盟的变与不变,其本质是如何应对东盟不断调整变化的地区合作战略问题。不变是指东盟成员基本确定,在可预见的未来仅可能接纳东帝汶为成员。变是指东盟的合作架构不断变化,东盟的地区战略观也从东亚扩展到印太地区。因此,中国需要不断适应并调整与东盟的合作战略。四是大国竞争地区主导权与东盟维护中心地位的问题,其本质是地区秩序的构建问题。东盟中心地位是逐渐兴起的外交理念,其针对的正是传统的大国竞争地区主导权问题。当前局面是包括中国在内的大国都尊重东盟主导权,但同时也在发展各自主导的地区合作,比如中国的“一带一路”倡议和美国的“印太战略”等。当然,知行矛盾远不止这些,在发展过程中还会出现其他的矛盾,但中国和东盟总是能不断克服这些知行矛盾,推进合作。
2.2 中国逐步形成以东盟为基准的地区合作基本框架
中国在与东盟克服地区合作知行难题的过程中,逐步形成一整套推进合作、优化地区秩序的基本框架。一是如前所述,中国形成以东盟为基准上下浮动的地区意识。二是形成以东盟为基准的地区合作战略。东盟是中国全方位外交布局的结合部:东盟除了是“周边是首要”的优先方向,“大国是关键”的重点竞合博弈区,还是“发展中国家是基础”的重要合作伙伴,以及“多边是舞台”的重要地区架构平台。三是形成在东南亚的地区责任。从1997年亚洲金融危机、2003年的非典疫情、2008年全球金融危机,一直到2020年的新冠肺炎疫情,中国都肩负起了地区责任,保障东南亚地区的繁荣发展,并与东盟在应对危机的过程中形成“转危为机”的地区合作动力。四是形成以东盟为重点的地区治理。近年来,地区治理成为全球治理的新发展趋势。中国与东盟在多次应对非传统安全问题,如SARS、禽流感、疫情、生态环境等地区性问题的基础上,逐渐形成地区治理机制。在新冠疫情背景下,中国与东南亚开展了公共卫生治理合作。中国与东盟于2020年2月20日召开关于新冠肺炎问题的特别外长会,提出合作应对疫情与促进地区经济的九点建议。同年4月“10+3”的抗击新冠肺炎疫情领导人特别会议和6月的“10+3”抗击新冠肺炎疫情经贸部长特别会议,都重申协调地区合作,强调金融稳定、互联互通、产业链畅通和旅游业复苏方面的合作。此后,中国建立和不断完善“中国—东盟疫苗之友”平台,并在第三次澜湄合作领导人会议和第52届东亚外长系列会议期间提出了一系列合作倡议,推动以东盟为重点,面向东南亚地区公共卫生治理合作的制度化。
2.3 中国与东南亚地区合作的成就是多利益相关方共同推动的结果
这里特别强调知行共同体的作用。1991年以后,中国与东盟国家的各方不断融入地区合作进程,包括各国领导人、部委和地方的政策制定者和实践者、商人、战略思想家、各种专业研究人员等。他们围绕地区合作这一目标,发挥合力,形成知行共同体。当然,这不是一个一开始就心往一起想,劲往一处使的理想状态,而是克服知行矛盾,利益协调和重组的过程。不同利益相关方的身份和利益不同,观点存在差异,需要多方磨合,在实践中解决知行矛盾。在一些重大问题特别是存在分歧的问题上,需要领导人指明战略方向发挥引领作用;各行各业的实践者提供经验教训;研究人员提供智力支持;部委和地方政府等决策推进。以中国—东盟自贸区建设为例,在早期提出建立中国—东盟自贸区的问题上,也就是在中国加入WTO以后,各方认识到应该加强地区经济合作。朱镕基总理提出希望启动谈判,在谈判进程中,考虑到东盟欠发达国家的事实,各方又提出适合这些国家的早期收获计划。随着其他国家纷纷与东盟签署标准较高的经贸协定,加之中国东盟经贸合作关系的发展,2012年以后李克强总理又在各方研判基础上提出中国东盟自贸区升级版。随着RCEP的谈成落实,双方领导人在2021年11月22日中国东盟建立对话关系30年纪念峰会上,决定推动中国东盟自贸区3.0版的建设。
三、中国—东盟合作持续优化东亚地区秩序
中国与东盟合作对地区秩序构建的正面战略效应不只局限于双方,在全球和地区秩序结构大变迁的背景下,有助于更大范围的东亚地区的秩序优化。主要体现在以下三方面:
3.1 带动了东亚地区合作的认同
这种认同主要是围绕东盟和东盟在东亚合作中的中心地位展开的。东盟成立于1967年,之后建立了以组织整体与西方国家对话谈判的机制,取得一定的成效,形成最初版本的“东盟+”结构,加强了东盟自身的认同和一体化进程。但是,有的大国仅仅认同东盟的整体性,而相应的政策配套和外交实践却没有跟上。从这个角度看,虽然中国作为东盟的对话伙伴是后来者,但中国与东盟在东亚合作框架下的合作却后来者居上。在中国的带动下,一方面是东盟必须加强自身认同,不断加强一体化建设进程以整体身份回应来自中国的合作。另一方面是中国的做法带动了其他大国提升对东盟的认同与合作。在1997年亚洲金融危机中,美国和欧盟等东盟的对话合作伙伴并未发挥实质性作用,反倒刺激东盟创建了“10+3”合作框架,优化了“东盟+”结构。在东亚合作之前,大国对东盟的认同度较低,战略资源的注入和实质性的合作推进相对有限。中国则在东亚合作框架下积极主动地推进东亚合作,发挥了创新和引领作用。21世纪初,中国率先推进与东盟的自贸区建设、加入《东南亚友好合作条约》、与东盟建立战略伙伴关系、达成《南海各方行为宣言》,以及加强非传统安全合作等,这一轮认识突破和实践创新触发了东亚合作的发展。日、韩、澳、新、印、美、俄等国也纷纷跟上,加强与东盟合作,形成各方相互复制与东盟合作的政策及相互竞争对东盟影响力的局面。在中国之后,日、韩、俄、澳、欧盟和美国先后加入《东南亚友好合作条约》。2005年,美国和东盟发布《关于加强伙伴关系的联合愿景声明》,双方于次年签署了《贸易和投资框架》(TIFA)。东盟为了应对大国急剧上升的合作意愿与合作政策,又不断加强自身整体性和认同,加固了东盟的中心地位。2007年1月,第十二届东盟峰会签署《宿务宣言》,决定提前于2015年实现东盟共同体。回看这一波地区合作潮,如果没有中国的“神操作”,就不会有当今东亚合作和东盟中心地位的局面。这在很大程度上克服了东亚地区合作的知行矛盾:大国很难主导东亚地区合作,由中小国家组成的地区组织来引领包含地区大国在内的地区合作反倒成功了。各方都把东盟作为一个整体,更加自觉地承认东盟中心地位,促进东亚地区合作,这是个相互促进的过程。如果哪一方对东盟的合作意愿降低,认同下降,则会被视为不尊重东盟中心地位,落入东盟设下的“道义陷阱”。例如,2007年美国总统布什和国务卿赖斯相继缺席东盟重要会议,当即招致各方的批评。时任美国传统基金会亚洲研究中心主任的洛曼指出:“这种蔑视的态度会累积起来,将亚洲人指向一个没有美国的未来。”
3.2 丰富了东亚地区合作的内容
中国与东盟的制度化合作日益完善,也带动东亚地区合作制度化的发展。一是从合作内容看,从传统领域扩展到新兴领域,并且不断纳入和创造新兴领域。双方初期主要是加强经济合作;之后快速开展安全合作和非传统安全合作,共同管控南海分歧;进而在此基础上陆续加入教育文化、妇女儿童、海上合作、互联互通、数字经济、绿色低碳、公共卫生、国际发展、科学技术等领域的合作。二是从合作平台看,中国与东盟在东盟主导的多层次对话平台和机制中建立了多个合作机制,几乎覆盖所有部委。并且随着地区形势的变化,建立新的合作机制和平台,比如疫情暴发后双方建立了加强区域供应链建设的平台。三是从合作类型看,中国与东盟主张合作共赢,把合作分为硬联通、软联通和心相通。硬联通主要是基础设施建设的互联互通,软联通是制度和规则的互联互通,心相通则是民心民意的相通,共同致力于更紧密的中国—东盟命运共同体建设。总体来看,中国与东盟合作的程度普遍高于其他地区。比如,《“一带一路”国家基础设施发展指数报告2021》显示,东南亚地区基建发展势头强劲,居各地区之首。中国与新加坡、菲律宾、马来西亚等东盟国家标准化机构签署合作文件。RCEP生效进一步深化中国—东盟规则标准合作机制,实现标准“软联通”与合作“硬机制”相互促进。北京大学“一带一路”沿线国家“五通指数”显示,中国—东盟民心相通总体水平领先于其他地区。中国与东盟的合作确实对其他国家产生了示范、带动的作用,而且相互竞争学习,使得各伙伴国与东盟的合作内容、平台架构和基本类型趋同,均有长期化、制度化、全方位等特点。多组“东盟+1”形成“你追我赶”的竞争局面,这在一些新兴合作领域中的表现尤其明显,丰富了东亚合作的内容。比如,东盟近年来制定了不少加强数字合作的规则,中国迅速与2020年与东盟建立数字经济合作伙伴关系,随后美国、日本、韩国、澳大利亚等国,以及欧盟,也纷纷加强了与东盟的数字经济合作。
3.3 改善了东亚地区秩序结构
在中国与东盟合作的带动下,东亚地区形成了一个以东盟为中心的“东盟+”地区合作结构,改变了过去大国主导地区结构的模式。在东亚合作框架下,形成以东盟为中心,以多对“10+1”为子系统,以“东盟+”为结构发挥协调作用的地区合作系统。中国是最早提出并始终坚持东盟中心地位的国家。“东盟+”结构对优化东亚地区秩序有如下作用:一是相对缓解大国战略博弈的刚性结构。“东盟+”结构使得东南亚成为更具韧性的竞合区,面对地区内可能出现的大国影响力干预,东盟的考量是引入域外新力量,扩大东亚合作范围,借此对冲潜在的独立性与自主性受损。东盟在2005年底创建东亚峰会,引入印度、澳大利亚和新西兰构造“10+6”机制。2011年,东盟再次邀请美国和俄罗斯加入东亚峰会,其合作机制由此扩大至“10+8”。二是大国逐渐适应角色变迁。中、美、日、韩、印、澳等国渐渐认可了东盟的角色和地位,甘心做“东盟+”结构中的合作者而非主导者。这无异于一种优化地区秩序的战略磨合,有利于“东盟+”结构的进一步制度化和道义化。在相互竞争的局面下,大国都会将支持东盟中心地位作为起码的政策宣示,否则就会被认为是不道义。美国也越来越认可东盟的中心地位,特朗普政府在发布《印太战略报告》时也开始反复重申对东盟中心地位的承诺。印度、欧盟、英国、法国等均在各自的“印太战略”中重申支持东盟中心地位。三是东盟塑造地区经济和安全架构。目前,东亚峰会(EAS)和“东盟印太展望”(AOIP)是各方都认可的地区合作机制。“东盟+”结构的经济合作功能比较成功,RCEP实现了东亚经济合作的进一步整合,不过还没有将美国、欧盟等纳入结构。安全方面“东盟+”结构的安全合作功能有所发展。2021年8月,国务委员兼外长王毅以视频方式出席第28届东盟地区论坛外长会时表示,面对疫情冲击和地缘政治回潮,中方认为,维护地区和平稳定,必须践行真正的多边主义,通过加强团结合作,共同应对好本地区面临的新冠疫情、非传统安全、地缘对抗、强权政治、地区热点等安全挑战。
四、中国—东盟可以促进“东盟印太展望”的包容性地区秩序
在中美东南亚的战略博弈加剧,各方“印太战略”兴起的背景下,中国与东盟的合作能否带动创建更广域的包容性地区秩序?这是中国与东盟合作面临的新知行矛盾,需要进一步创新发展双方合作、优化地区秩序的模式。本文认为,中国接纳并推动“东盟印太展望”,符合本地区秩序发展的新趋势,理论上有助于在更大的框架内缓和中美战略博弈,实践上能够顺应地区秩序发展的新态势。
4.1 东南亚成为“印太战略”博弈核心竞合区
目前,美、日、印、澳、英、法、德等国以及东盟,均以印度洋-太平洋地区为地缘政治经济空间,推进地区秩序建构。但各方的“印太战略”的范围、内容、属性、策略不尽相同。新冠疫情背景下,各方战略力量向印太地区汇聚的趋势不降反升。各主要战略力量的“印太战略”都有制衡中国的意图,并且多以拉拢东盟作为主要手段。如美日印澳四边对话机制就是拉拢东盟国家,针对“一带一路”倡议。法国、德国、英国的“印太战略”也把东盟作为优先合作对象。俄罗斯近年来提出“大欧亚战略”,将东盟纳入其大欧亚伙伴关系计划,在政治、安全、灾害管理、技术、旅游、抗疫等合作领域深化双方战略伙伴关系。2019年东盟提出的“东盟印太展望”与以上国家“印太战略”的根本区别在于,不针对第三方,旨在本地区建立容纳各方的包容性秩序。我国的“一带一路”也覆盖印太地区。根据国家发改委与原国家海洋局2017年发布的《“一带一路”建设海上合作构想》,三条蓝色经济通道的两条首先经过东南亚地区。习近平主席在主持中国—东盟建立对话关系三十周年纪念峰会时指出:要高质量共建“一带一路”,同东盟提出的“印太展望”开展合作,这是中国第一次正面提出与“东盟印太展望”合作。由此可见,东南亚是美国等的“印太战略”、东盟的东亚合作,以及“一带一路”的基础和互动的交集。也就是说,东南亚处于印太地区的中心,是各国“印太战略”的重合区和“核心竞合区”,东盟则是各种地区性战略的连接点。目前,各主要国家都尊重并支持“东盟印太展望”,这就意味着各方可以在该框架内协调“印太秩序”问题。
4.2 东盟将在“印太秩序”构建中继续保持中心地位
新兴的“印太秩序”是个复杂竞合系统,其主要特性为:一是具有长期的复杂动态演变性。世界主要力量向本地区聚集,世界政治经济中心进一步东移;涉及空间范围广,向亚欧大陆和非洲大陆延伸;涉及地缘、安全、经济、文化、社会、科技、生态、环保等多方面内容的联动。二是各战略行为体的多样性和差异性显著。其中既有中美两强,也有日本、印度、俄罗斯等地区强国,英法德等欧洲国家,韩国和澳大利亚等中等国家,以及东盟及其成员国,构成复杂多变的“印太大博弈”。各方都在新一轮的相互适应过程中,通过不断的学习、试探、磨合、竞合等,形成一个具有自组织功能的系统。三是多种复杂的地区结构并存。美国、中国等各自引领不同的地区结构,而“东盟+”结构的作用将更加凸显:1.“东盟+”结构的覆盖范围已经从亚太地区扩展到印太地区;2.“东盟+”结构成为各方塑造“印太秩序”的最大公约数;3.“东盟印太展望”作为“印太秩序”构建的蓝图得到认可。因此,印太地区战略互动的本质是以东南亚为核心竞合区的地区战略博弈和地区秩序构建。在各方对“东盟印太展望”没有形成共识,没有与之进行战略对接之前,东盟的中心地位被削弱。比如,美国推进四方安全对话机制、美英澳三边安全伙伴关系等,在印太地区另起安全架构,就削弱了东盟中心地位。一旦各方接纳并与“东盟印太展望”接轨的话,东盟中心地位将得以在“新印太”框架内存续、维持和加强,并在未来“印太秩序”构建中发挥重要作用。尤其是,中美都支持“东盟印太展望”,给东盟居间协调中美关系,缓解中美在本地区的观念冲突,优化共处模式提供了契机。
4.3 “东盟印太展望”具有聚合协调各方战略利益的功能
在各种“印太战略”中,“东盟印太展望”的战略理念最具共识性和普适性,最能为各国普遍接受。不同于美日等国强调的旨在制华、遏华的“规则秩序”,“东盟印太展望”中关于“印太”的相关定义、合作的重点领域以及相关表述相对中立,强调包容性,反对针对和排除中国。“东盟印太展望”战略理念中的规则秩序主要包含四层含义:1.由东盟定义“印太”的地理空间和经济空间;2.坚持传统的“东盟方式”而非法律文件或条约;3.使用现有的东盟规范和机制,例如《东南亚友好合作条约》和东亚峰会、东盟地区论坛、东盟防长扩大会、东盟海事论坛扩大会议以及其他“东盟+”的相关机制;4.尊重国际法,如《联合国宪章》《东盟宪章》以及其他东盟相关的条约和协定。东盟以自身理念驱动地区秩序的重构,在展望中提出由东盟“引导塑造地区经济和安全架构”“在不断演变的地区架构中维持中心地位”“将中心地位作为促进印太地区合作的根本原则”等。总体上,“东盟印太展望”对本地区现有战略倡议加以整合,在战略的创新性与联通性之间取得平衡;顺应合作共赢理念,重视开放而非排他,聚焦发展而非安全;推进东盟共同体建设,增强该组织自身实力作为战略落脚点,在基础设施互联互通、经贸合作、金融稳定、可持续发展等方面推动东盟一体化迈向更高层次。综上,东盟提出“东盟印太展望”,既反映了其对地区秩序变化的担忧,也体现了东盟在构建印太和平、安全、繁荣的地区秩序方面的独立思考和综合考量。
4.4 中国—东盟合作可以作为“东盟印太展望”的主要支柱
“印太秩序”已经在路上,东盟的各大合作伙伴都将尝试与“东盟印太展望”进行新一轮的战略对接。中国与东盟的合作关系经过三十年的发展,相互的认知与合作趋于成熟。双方在重大战略走向问题上仍需进一步统一立场,成为彼此最重要的支持者。鉴于中国与东盟的制度化合作开展较为顺利,双方的合作向“东盟印太展望”框架下扩展是顺理成章,难度不大,而且效益会很高。具体而言:第一,中国可在坚持“亚太”概念的基础上,与东盟协调立场并支持“东盟印太展望”的理念。中国可以在“东盟印太展望”的框架内与东盟及相关国家开展对话合作,争取战略主动并缓解地区紧张局势。第二,中国可以在该框架下进一步加强与东盟的合作,借此带动其他大国增加对本地区的战略投入,帮助东盟在大国战略博弈中争取主动,巩固东盟的团结。第三,“东盟印太展望”涵盖政治、经济和安全等多个领域。中国可与东盟建立专项工作组,先就经济领域的合作内容和路径进行协商完善。比如,探讨如何在该框架下推进“后RCEP时代”的广域经济合作等,协调与CPTPP、美国“印太经济框架”等的关系等。此外,重点深化蓝色经济合作,在未来推动合作成果向和平解决争端、维护海上安全等传统和非传统安全领域外溢,促进地区稳定与繁荣。第四、“东盟印太展望”提出要维护以规则为基础的地区架构,在解决地区问题上又重视东盟方式。这与美日印澳等国的规则叙事有异,也为中国与东盟就印太地区规则问题的讨论和建构提供了谈判与合作的空间。中国可与东盟合作塑造新的包容性的地区规则,支持各类开放、包容的地区合作倡议,防止划分阵营或迫使东盟国家选边站的情况发生。
作者简介:翟崑,男,山东济南人,北京大学国际关系学院教授、北京大学区域与国别研究院副院长,博士生导师,法学博士,主要研究方向:东南亚、亚太、“一带一路”、世界政治和国际战略问题等。
原文刊载于《太平洋学报》2022年第2期,转自太平洋学报微信公众号。《太平洋学报》中文社会科学引文数据库来源期刊(CSSCI)来源期刊中;国人文社会科学期刊AMI综合评价(A刊)核心期刊;《中文核心期刊要目总览》核心期刊