
摘要:物理一事理一人理系统方法论(简称WSR方法论)自1994年提出至今,已有20多年的发展历程。本文以相关研究文献回顾为基础,对WSR方法论的提出过程、推广、国内外应用状况及下步发展四方面问题,进行重点阐述。
关键词:物理事理人理系统方法论,WSR方法
1.WSR方法论的提出
1.1 酝酿与萌芽:WSR方法论提出的时空背景
1978年27日,钱学森、许国志、王寿云发表《组织管理的技术——系统工程》一文,指出“相当于处理物质运动的物理,运筹学也可以叫做‘事理’”。次年,许国志、宋健进一步论述了事理、事理工程;钱学森就对“物理”、“事理”的看法致信美国工程院院士、自动控制专家李耀滋,李先生回信很同意物理、事理的提出,并建议加上“人理”(motivation)。由于当时的政治气氛以及系统工程界的应用多偏工程,因此还是更为重视“事理”,未把“人理”提到应有高度。总起来看,20世纪70年代末期,“物理”、“事理”、“人理”的提法均已出现且含义明确,同时各自相对分立、所受重视程度不同,没有形成一个连贯的整体性概念。但“物理”、“事理”、“人理”的明确提出,客观上为WSR方法论的出现奠定了基础。因此,将这一阶段视为WSR方法论的酝酿时期。
20世纪80年代中期,顾基发在为中共中央办公厅干部班讲授系统工程时,发觉领导干部对“人理”确有所长,尽管他们有时缺乏自然科学和管理科学的知识。在这期间,受到一些软科学研究者的启示,也通过对前人观点的继承、强调以及综合,顾基发把“物理”、“事理”、“人理”放在一起,针对领导干部提出了“懂物理、明事理、通人理”的具体论点。这就把“物理”、“事理”、“人理”贯穿起来,形成一个较为完整的概念或观点。另一方面,顾基发等不但观察到不少系统工程项目虽然对物理、事理有清晰理解,但由于不懂人理而失败[3],而且更是在亲身参与的北京及吕梁地区发展战略研究、全球气候变化、三峡工程生态环境评价等项目中,渐次加深了对“人理”及其作用的理解与重视,从而把它与“物理”、“事理”相提并论。这一阶段,“物理一事理一人理”得以贯穿提出,“人理”的重要性被提到应有高度,可视为WSR方法论的萌芽时期。
1.2 形成与提出:催生WSR方法论的文化碰撞
20世纪80年代初期,针对此前运筹和系统工程学界因为过分量化和数学模型化而在解决社会实际问题(议题)时遇到的困境,国际上很多学者开始对以霍尔三维结构为代表的系统工程方法论(硬系统方法论)进行反思。反思的重要成果之一,是以切克兰德的软系统方法论、弗洛德和杰克逊的全面系统干预方法论等为代表的西方学者提出的一批软的系统方法论。在此期间,中国科学院应用数学研究所的桂湘云送给顾基发一本名为Rethinking the Process of Operational Research and System Analysis的书(该书1984年出版,基础是1980年8月在国际应用系统分析历召开的主题为“Rethinking the Process of Svstem Analysis”的会议文集),内含12篇论文和1篇总结文章。正是这些西方学者的文章,引起了顾基发对软系统的思考和对“物理、事理、人理”的通盘思考。
与西方学者的反思努力相平行,东方的学者们也在各自探索着适用自己实际的系统方法论。1987年,日本著名的系统和控制论专家椹木义一与其学生中山弘隆和中森义辉合作提出了Shinavakana系统方法论,体现了既软又硬的处理方法,并把它用于日本的环境问题研究。1990年,钱学森、于景元、戴汝为等在总结国内外系统理论发展及中国自身实践经验的基础上,提出了“开放复杂巨系统”概念及相应的“从定性到定量综合集成方法论”,成为中国系统方法论发展过程中的一个重要里程碑。1992年,王浣尘提出了“难度自增殖系统”概念及相应的“旋进原则方法论”。
尽管西方和东方的学者们差不多同时对硬系统方法论进行反思,但由于各自在文化、哲学、思维、社会等背景上的差异,双方的交集并不多。1993年5月和1994年3月,顾基发等在日本访问期间向有关方面介绍了钱学森等的方法论,并与椹木义一和中森义辉探讨了系统方法论的合作研究;考虑到双方对东方文化背景的认同,决定将椹木义一和钱学森各自提出的系统方法论作为研究和开发“东方系统方法论”的起点。自此,东方学者们的系统方法论研究有了相对统一的目标。
1994年9一10月,顾基发在Hull大学系统研究中心访问期间,一方面向英国学者介绍了联合开发东方系统方法论的思想,另一方面依托该中心对欧美各种系统方法论的研究基础和他本人对东方特别是中国文化、传统的思考及在国内的实际工作案例和经验,努力学习西方系统方法论的核心思想及方法论构建过程,并通过与朱志昌等人的持续交流探索,最终与朱志昌共同提出了物理一事理一人理系统方法论,并于1994年10月26日在系统研究中心举办的亚太研究论坛上作了一个小时的正式报告,题目为“An oriental systems approach: W-S-R approach”。要指出的是,WSR方法论的一些核心内容,如工作流程、工作结构和三维图等,源于由顾基发、唐锡晋等负责的“秦皇岛引青水资源管理决策支持系统项目(1991—1994)”。在该项目研制过程中,顾基发、唐锡晋等已有意识地使用“物理事理人理”的思想方法,并从中获得了定性与定量结合、人机结合、人人结合等具体教益。可以说,WSR方法论先是植根于中国,后在西方系统方法论研究背景下形成,是东、西方系统方法论研究合作的结果。
整体而言,WSR方法论得以提出,既有顾基发和唐锡晋等人一系列面向实际的科研项目作为经验准备,也有顾与椹木义一、中森义辉、Midgley和朱志昌等人的深入讨论与交流作为理论准备,既与国际范围内系统方法论的软化趋势相关,更与钱学森、许国志、刘源张、顾基发等学者对“人理”的特殊敏感性有关。
1.3 小结:文化自觉与哲学自省
综观WSR方法论的提出过程,有两点特别值得关注,即学术研究中的文化自觉和哲学自省。
关于文化自觉,可从“人理”最初被提出但不受重视,直到成为WSR方法论的有机组成来观察。李耀滋先生的回信中,建议在物理、事理之后加上“人理”,自有其理性思考和他在中、美两国的人生经验及感悟等因素,而中国当时刚刚结束“文革”,对个人、人性的讨论仍为禁忌。这种客观存在的文化“落差”和当时国家面临的百废待兴的建设任务,应是造成其时中国系统工程界“见‘物’不见‘人”’的遗憾的主因,但是当时刘源张已经强调在企业中推广系统工程要重视人的作用,随后也得到了钱学森的认同。进入80年代,求真的风气和自由的气息弥漫,在这样的环境中,重视人的因素的软科学兴起,科学家也能畅所欲言,从而也有了顾基发针对领导干部所提出的…懂物理、明事理、通人理”。顾基发对“人理”的关注,恰从他所授课的领导干部这一群体而起,这不能不说是一种文化自觉。在引起顾基发对“人理”更为重视的相关项目实践中,这样的经验越来越多:听取领导意图、与领导坦率交流,人们的认识水平、认知局限与自利倾向,人一机协调与人一人协调,等等。正是通过对中国本土环境中特定文化因素的感知、把握和利用,顾基发等完成了学术层面对“人理”的文化自觉。
关于哲学自省,可从WSR方法论提出过程中的国际学术交流来观察。首先,引起顾基发对“物理、事理、人理”进行通盘思考的媒介,正是由西方学者完成的对运筹学和系统分析的一组反思文章。而无论是椹木义一等的Shinayakana系统方法论,还是钱学森等的从定性到定量综合集成方法论,顾基发或主动与之对话,或主动融入其中,这些都反映出他对国内外同行在系统方法论领域有进一步的思考,此即自省或反思。当顾基发在Hull大学一边努力学习西方系统方法论思想及构建过程,一边与朱志昌等人围绕WSR方法论紧密交流探讨时,他实质上是通过东西方思想文化的碰撞,成功实现了东西方系统方法论的合作研究。
2.WSR方法论的推广
WSR方法论的问世,以顾基发、朱志昌发表“The Wu-li, Shi-li, Ren-Ii approach (WSR): an oriental systems methodology”为标志,该文收录在1995年5月由Hull大学出版的文集Systems Methodology: Possibilities for Cross-Cultural Learning and Integration申。在此前后,以顾基发、朱志昌为核心,WSR方法论(WSR)的推广即已展开。
2.1 三次中英日联合会议与“Systemic Practice and Action Research”论文专辑
2 .1.1三次中英日联合会议
Midgley教授等介绍过三次中英日联合会议的基本情况,并把它们作为“Hull-北京”研究计划的一部分。作者在此补充一些有益的信息。
顾基发在1993年5月和1994年3月两次访日时,都专程拜访了椹木义一教授并提出在系统方法论研究方面进行合作,也正是椹木义一建议双方合作的主要内容为“东方系统方法论”。1994年9 10月,顾基发首次到访Hull大学系统研究中心期间,与朱志昌和Midgley制订了“Hull-北京”研究计划,而椹木义一和中森义辉也有意加入该计划。于是中、英、日三方联合于1995年5月23 25日在北京召开了一个国际性、跨文化的系统方法论会议(即首次中英日联合会议)。这次会议得到中国国家自然科学基金委员会的资助,并由Hull大学出版文集Systems Methodology: Possibilities for Cross-Cultural Learning and Integration。
1995年11月,受英国皇家学会邀请,顾基发再次来到Hull大学系统研究中心,与朱志昌一起完善WSR。1995年12月,按照中国科学院与英国皇家学会的交流协议,Midgley到访北京进行学术交流,并与顾基发就跨文化学习的可能性展开合作研究。1996年3月,朱志昌来华短期访问,专门介绍了WSR在国外的影响。1996年5月在日本召开的第二次中英日联合会议,确定将在“Svstemic Practice and Action Research”(SPAR)期刊上出一次相关专刊。1997年8月,第三次中英日联合会议拟定在英国Hull大学召开,虽然正式会议最终未能进行,但已到会的部分代表仍进行了交流,且照旧由Hull大学出版了会议文集。
作为主要发起人,顾基发、中森义辉、Midgley和朱志昌既通过三次会议促进了相关国家学者在系统方法论领域的跨文化交流与合作,也利用会议提供的各种场合大力推广WSR,使得它在较短时间内获得了一定的国际影响力和认可度。在中国国内,杨建梅等撰文对第二次中英日联合会议情况进行了述评,文中把WSR与软系统方法论、全面系统干预方法论相并列,并提出“物理、事理、人理分别与天、道、人相对应”。
2.1.2 SPAR期刊专辑
2000年2月,作为对“Hull-北京”研究计划的阶段性总结和对第二次中英日联合会议所做决定的响应,由Hull大学系统研究中心主办的SPAR期刊,在当年第1期以“中国的系统思维”为题出版了专辑,其中5篇原创性论文中的4篇全部围绕WSR展开——这应视为WSR获得自身国际地位的一个里程碑。
上述4篇论文分别探讨了WSR的如下方面:(1) WSR的提出背景、哲学理念、工作流程、实施原则与实际应用;(2) WSR形成与实践的哲学基础;(3)WSR在水资源管理决策支持系统中的具体应用及其所展示出的对人际关系的洞见;(4)如何更好地来处理WSR中“人理”所对应的人际关系问题。这4篇论文完整展示WSR的全貌,阐释了其哲学根基、示范其应用过程,最后对受到较多关注的“人理”进行深入探讨。自此,WSR在国际范围内得到了自提出以来最为充分的一次阐释和展示,也为其在国际上获得认可和开展推广奠定了坚实基础。
2.2 朱志昌的国际推广努力
1993年,来自霍尔大学系统研究中心的朱志昌,参加了由顾基发组织召开的一个关于系统思维的会议,这是两人初次碰面并就西方系统思想进行交流,也是他们后续长期合作的起点。在与顾基发共同提出并发表WSR后,朱志昌对这一方法论进行了有效的国际推广。
1996年5月,在第二次中英日联合会议文集中,朱志昌整理发表有关WSR 的国际对话,在英方出版的第三次会议文集中,他与顾基发发表了WSR工作过程中任务与方法的论文;6月,在香港大学召开的首届“多学科知识与对话”国际会议上,朱志昌应邀作大会报告,对WSR做出全面阐述并就跨文化交流面临的挑战提出见解;朱志昌还与一些杰出的欧美系统思想家开展讨论,并于7月在国际系统科学学会(ISSS)第40次年会上,就WSR与ISSS前主席Harold Linstone、Donald de Raadt分别提出的TOP方法论、MMD方法论进行比较,也因此与他们就这些系统思想间的异同进行辩论,此外他还在ISSS同期发起的“整体性”电子论坛上撰文介绍WSR及其与新儒家思想间的关联。这些活动,促进了WSR在国际上的直接推广。
1997年,在第三次会议文集中,朱志昌一方面对有关WSR的评论给与回应,另一方面还与顾基发回顾了WSR在中国一些评价活动中的应用;此外,他还在ISSS第41次年会上介绍了包括WSR在内的东方系统方法论的发展状况。
1998年到1999年,朱志昌继续在一些国际会议和国际期刊上,介绍WSR在管理、综合管理决策及其建模、信息系统设计与开发等领域中的应用以及它所带来的文化影响,期间他还对WSR与TOP方法论进行比较研究,并对此前与顾基发的合作研究进行回顾。
2000年,在SPAR期刊论文专辑中,朱志昌贡献了其中的两篇原创性WSR论文。同年,朱志昌还发表了3篇论文:一是以WSR为案例,从跨文化的知识转移视角研究提出了一个相应的概念模型;二是与Linstone合作,从各自框架、异同、文化传统、相互学习启发的途径等方面,对TOP方法论和WSR进行了全面的比较研究;三是把WSR上升为信息系统开发的方法论,并进行了全面解析。
综观1996年到2000年这五年间,朱志昌通过与顾基发、Linstone、Midgley等学者的密切交流与合作,不仅为把WSR推向国际学术舞台做出了贡献,而且还把WSR的研究拓展至国际比较、哲学、文化、管理与决策、信息系统开发等领域。可以说,朱志昌是WSR在英文世界里最为重要的一个旗手,用他自己的话说,“方法论成型后,顾先生WSR研究小组继续对WSR多作实际项目的应用检验和国内的推广工作,我则主要负责将WSR与国际接轨,把WSR推向世界”。在21世纪初他将WSR与知识管理结合起来。
2.3 顾基发、唐锡晋等的项目应用
顾基发、唐锡晋等通过一系列实际项目应用及相关活动,让WSR在中国国内落地生根。从1991年的“秦皇岛引青水资源管理决策支持系统”项目开始,到2014年结束的“混合网络下的社会集群行为感知与规律和研究”(国家科技部973项目)的23年间,顾基发、唐锡晋等通过在所参与的14个项目中具体应用WSR,实现了对它的总结、持续完善和有效推广。这些项目包括:
(1)区域水资源管理决策支持系统(秦皇岛市,1991-1994);
(2)商业设施与技术装备标准体系制定(内贸部,1995-1996);
(3)塔里木地区可持续发展(国家科委与加拿大国际发展研究中心,1996);
(4)科技周转金项目评价(国家科委,1996-1997);
(5)商业自动化综合评价(国家计委和内贸部,1997 1998);
(6)高技术开发区评价(国家科委,1998);
(7)海军舰炮武器系统综合评价(海军装备论证中心,1996-1998);
(8)劳动力市场评估(世界银行和劳动部,1996—1998);
(9)航天飞行器安全性(航天部一院,1996-1999);
(10)交通运输结合部(1998—2000);
(11)企业管理软件包的研发(1999—2000);
(12)大学评价(1999-2000):
(13)支持宏观经济决策的人机结合的综合集成体系研究(国家自然科学基金重大项目,1999—2003);
(14)混合网络下的社会集群行为感知与规律和研究(国家科技部973项目,2010—2014)。
第(1)个项目的实施和总结,与WSR的直接提出密切相关;该项目不仅形成“理解(领导)意图—制定(系统)目标—(现场)调查分析一(反复讨论后)构造策略—(提供但不决定)选择方案一(定性定量结合)实现构想+协调关系”的方法论工作流程,还总结出首个物理、事理、人理三维工作图,并提出了谈判协调、技术协调、实践协调等方法。借由该项目,唐锡晋、顾基发从软系统方法视角深化了对包括MIS和DSS在内的管理支持系统的相关思考。
项目(2)针对当时中国“已有的近万项标准,竟没有一个商场设计方面的标准与规范”的迫切需要,以WSR为指导原则,研究提出包括8个系统在内的商业设施与技术装备标准规范体系,涵盖62个专业,40个相关标准、要求与条例,以及67个标准规范条目等,并通过当时国家科委、国内贸易部的联合鉴定,有力促进了国内商场行业的后续变革。与此相关联,项目(5)以当时国家计委在“九五”期间资助的一项面向商业自动化及其试点工程的计算机技术集成重点项目为背景,重点研究其中的集成商业信息系统综合评价问题,通过应用WSR来满足商业自动化领域的多场景分析需求,进而提出可操作的“环境/机制一功能一有效性”的商业信息系统评价指标框架结构。
项目(9)针对当时中国航天系统刚刚起步的安全性定量分析工作,以WSR所强调的“定性与定量结合”、“人—机结合”等为指导思想,引入国外适用的概率风险评估(PRA)方法并通过实际应用加以改造,从而提出了能够很好适应当时国家航天系统安全性分析需要的CPRA方法。项目(7)涉及的问题最初一度被视为一个“硬问题”,但由于人为因素(尤其是用户内部的特殊文化)以及用户和开发者之间的利益冲突所带来的巨大影响,“硬问题”变为了“堆议题”,由此WSR的工作流程被用来梳理这些议题,最终得到了用户和开发者都认为可行的解决方案。
项目(12)使用WSR对中国和日本的大学进行评价,其中的物理、事理、人理分别关注基本总量数据、人均效率与投资效率数据、校院长及专家评价。研究发现,中国非常注重用SCI论文的数量来评价一个大学的主要研究成果(尽管SCI论文的数量和人均生产效率都不取决于科研经费的多少),同时忽视了很多国内的研究活动及科研成果;而日本没有把SCI论文作为大学评价项目(日本一些专家对Chemical Abstract(CA)更感兴趣,因为CA不仅收集英文论文杂志,也收集本国语言杂志),它的私立大学对学生的企业就职率十分关心而对文章数并不留意,这在国立大学恰恰相反。
以上这些项目应用,对当时中国的区域管理、商业发展、民用航天与武器装备建设以及大学建设等重点领域,均起到了明显的推动与促进作用,同时也在国家部委等较高层次充分展示了WSR的功能与特色,从而既使WSR在较短时间里获得检验和认可,客观上也完成了对它在中国国内的有效推广。
3.WSR方法论在国际国内的初步影响
凭借三次中英日联合会议的广泛交流,依靠朱志昌不懈的推广努力,通过顾基发、唐锡晋等的持续项目应用,特别是SPAR论文专辑的刊发,使得WSR在2000年前后,就在国际上和中国国内获得了一定影响。
3.1 WSR方法论在国际上的影响
国际方面,较为重要的影响表现为[38]:在1999年的ISSS年会上,朱志昌与Linstone、de Raadt以“三驾马车”的形式,向会议作了专题报告“系统管理中国,美国,欧洲”;Linstone在1999年将“物理、事理、人理”归为多维系统管理模型的代表;ISSS网站设置的系统方法论专题,把WSR与TOP方法论、MMD方法论、TSI方法论共同列为“整合系统方法论”;夏威夷大学成中英教授认为,WSR在“中国管理科学化,管理科学中国化”方面做了有益工作;2000年,UNESCO出版的《生命支持系统大百科全书》将WSR列为专条。
此外,爱尔兰管理科学学会主席、都柏林大学学院的Cathal M.Brugha教授,在1998年、2001年连续撰文对WSR和西方决策科学中的思维法则模型(nomology)进行比较研究,发现物理、事理、人理可与后者的三个核心维度即adjusting、convmcmg、committing相互对应,进而提出在跨文化及跨领域的思维决策过程中存在着共有结构的观点,他同时建议中国的系统学者可参照西方的模型来阐释自身在东方文化背景下取得的实际项目经验,而不是直接利用西方系统理论来表述中国的系统实践。
其它表现方面:菲律宾学者G.Jahn针对稻谷生态系统中害虫与营养物综合管理研究中的方法问题,提出WSR可对相关的演绎、归纳及适应性方法予以综合;英国Aston大学的John B.Kidd在探讨和过程理论研究相关的系统建模时,所对比的东西方方法即为WSR和SSM方法论;在2002年的ISSS年会上,西悉尼大学的Roger Attwater对WSR的哲学基础和实用哲学的新近观点进行比较,认为不同元方法论之间的融合和跨文化系统实践的推动具有积极意义,来自美国、加拿大和芬兰的5位学者,报告了他们应用WSR对三峡大坝工程所开展的实地调查研究。
特别地,WSR得到了日本一些学者的重视和认可。1997年,顾基发与同在英国林肯大学管理学院访问的日本东京工业大学的木嶋教授有所交流,而后木嶋教授在他的访问日记中,专门记录了他在该学院听顾基发介绍WSR的报告后对WSR的主要认识。中森义辉(1998年)、顾基发(1999年)先后到日本先端科学技术大学(JAIST)执教,并继续在系统方法论方面合作研究,此后唐锡晋、朱志昌也先后多次到该校开展系统方法论和知识科学的合作研究,他们并在2000年启动了知识科学和系统科学的KSS国际会议(以后每年召开一次,2016年年会在日本神户举行),会议中有关WSR的文章不断出现。
要指出的是,顾基发还在日本先端科学技术大学开设了系统方法论的研究生课程,他指导的两个日本硕士生安部元裕和山本明久,都以WSR为指导开展研究,前者用在品牌和广告评价[54],后者用在中日大学评价[55]且研究成果在中国系统工程年会上作了报告。2001年,顾基发在由复旦大学举办的“海峡两岸高等教育研讨会”上专门介绍了山本明久的工作,由于与其它大学评价方法的思路相比,WSR具有新颖性和独创性,因此受到会议主席、时任复旦大学副校长孙菜祥教授的好评。
特别要指出的是,顾基发在先端科学技术大学执教时(1999-2003),和中森义辉在WSR的研究上相互支持,中森在他的几本书中也多次介绍了WSR。比如:中森在《系统工学》(Systems Engineering) (2002)的第十一章“展望”的11.3节,专门介绍WSR;在中森主编的Knowledge Science: Modeling the Knowledge Creation Process (2012)一书中,专门邀请顾基发撰写了第五章“Knowledge Synthesis”,其中也介绍了WSR;在中森的新书K'nowledge and Systems Science: Enabting Systemic Knowledge Synthesis (2014)中,第二章“系统方法论”的2.4节“东方系统方法论”,再次介绍了WSR。另外,日本著名的知识管理专家野中郁次郎与朱志昌在知识科学与WSR方面的合作研究,促使他们在2012年写成了专著Pragmatic Strategy: Eastern Wisdom,Global Success,该书一出版就受到国际上知识管理界的很多好评。
综上,WSR正式提出之后,在较短时间内得到了国际系统学界一流学者和权威机构的重视、接纳和认可,由此也引发多个领域的跨文化思考。此后,来自日本、韩国、菲律宾、英国、爱尔兰、瑞典、芬兰、美国、加拿大以及澳大利亚等多个国家的学者均利用WSR开展了相关研究。这些都可以视为WSR作为一种东方系统管理方法论在国际上所取得的“成功”。
3.2 WSR方法论在中国国内的影响
国内方面,分以下几个层次来介绍WSR的具体影响。
3.2.1在学界的基本影响
1996年6月,唐锡晋在第58次香山科学会议“中国传统文化与当代科学前沿发展”上(陈述彭院士、席泽宗院士为会议执行主席),以“系统工程与软运筹学”为题介绍了WSR。在这次会议上,包括WSR在内的六项成就,被与会专家学者评价为中国学者在充分利用中国传统文化方面取得的杰出科技成果。这次会议后,席泽宗院士还在其它场合的报告中专门谈到:搞系统工程的,只考虑对物和技术的重视是不够的,还要考虑“事”和“人”的因素;顾基发根据“天人合一”思想,提出了WSR系统方法论,此方法论认为处理复杂问题时,既要知“物理”,又要明“事理”f考虑“物”如何更好地被运用的“事”的方面),最后还要通“人理”。
2010年11月,由中国科学院数学与系统科学研究院、华中科技大学管理学院和管理学报杂志社共同主办的2010“中国,实践.管理”论坛在北京举行。本次论坛是中国管理学界首次以实践为主题的全国性学术研讨会,是以探讨直面中国管理实践基本问题为中心的讨论会,因此也受到国家自然科学基金委员会、全国MBA教学指导委员会的重视,并有来自全国近30所高校、科研院所及企业的50余名专家学者参加研讨。作为大会特邀的5位主题报告人之一,顾基发重点介绍了“物理一事理一人理系统方法论”及其实践案例。会上与会后有不少学者提到WSR是中国的管理学派。顾基发还在国内很多会议和一些大学和研究机构做有关WSR的学术报告。2012年中国系统工程学会授予顾基发系统工程理论贡献奖。上述情况大体能够反映WSR在中国管理学界的基本地位和重要影响。
3.2.2 中文期刊文献
在WSR提出之后,1997年3月发表的文献是国内较早对它进行引介的文章,在谈到处理复杂问题的方法时,该文论及WSR的特点及其所展现的“在更广泛的范围内建立联系,进行综合的研究”的发展趋势。同年4月由赵丽艳、顾基发发表的文献,再次对WSR进行介绍,并就其在评价方面的应用做出初步探讨。进入1998年,顾基发和高飞等的4篇文章是研讨WSR的主要期刊文献。1999年,张文泉发表“系统科学方法论及其新进展”,所列举的主要进展包括了SSM方法论、WSR和该作者提出的广义系统方法论。与此同时,由顾基发、唐锡晋等参与的项目应用相关成果的陆续发表,也为WSR扩大影响起到了促进作用。从2000年到2005年,以文献[3]、[38]及[72]为引领,WSR在中国国内的知晓度开始提升,同期对WSR直接进行讨论或应用的文章大体每年在10篇以内。
2000年到2001年,北方交通大学张国伍教授团队的研究工作引入注目,他们结合WSR对“交通运输结合部”的管理模式、北京公交智能化调度系统总体设计以及运输安全系统等实践中的新问题开展系列研究,既取得了重要的理论成果,也丰富了WSR的应用。华南理工大学张彩江和孙东川的论文“WSR方法论的一些概念和认识”,是此间一个重要的理论成果,该文认为“作为方法论,WSR应面向复杂”,并在综合比对的基础上提出物理、事理、人理的一组定义,还针对WSR步骤的完善提出了自己的见解,由此推动对WSR的深入探讨。其它方面研究相对集中在评价领域。
从2002年开始,WSR在中国国内的广泛影响开始在文献中体现出来,经作者统计,到2005年这四年里,除在交通行业和评价领域中继续发挥影响外,WSR还在行业管理实践和领域管理研究,电子商务、电子政务及企业BPR系统应用,地理研究等多个层面发挥了显著影响。特别地,文献[82]提出WSR可与SPIPRO方法论、综合集成相结合,并至少派生出4种方法论,从而对“从定性到定量综合集成”做出可能补充。
3.2.3中文著作与教材
著作方面。2006年10月,上海科技教育出版社正式出版由顾基发和唐锡晋合著的《物理事理人理系统方法论:理论与应用》-书,目前该书已成为了解和学习WSR的权威读本,同时也是中国国内惟一的WSR研究专著。
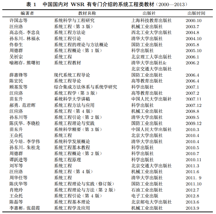
教材方面。在上述专著出版前,WSR“在国内尚未引起足够重视”,所以对其进行介绍的系统工程类教材相对不多(约11种);在上述专著出版后,WSR得到更多重视,因而有更多的教材对其进行引介(约21种)。表1初步搜集整理了目前国内可见的对WSR有专门介绍的系统工程类教材。

3.2.4博士学位论文及国家自然科学基金
博士学位论文。在WSR提出初期,中国科学院系统科学研究所的唐锡晋(1995年)、高飞(1999年)、赵丽艳(2000年)及清华大学核能技术设计研究院的赵秀生(1996年),即在各自博士论文研究中对其有所应用。2001年至2012年,约有18篇博士论文基于WSR开展研究,主题涉及多目标优化、空间复杂模型、智能运输系统、数据库知识发现模型、城市系统工程、管理系统动力机制、水库调度分析、飞机寿命周期费用管理、OEM企业知识管理、供应链应急管理、合伙创业伙伴选择、知识工作认知、作战仿真、人件服务、健康办公系统设计、石漠化治理、区域生态安全管理、都市农业旅游可持续发展等。特别要提到寇晓东的博士学位论文(2006年),“基于WSR方法论的城市发展研究:城市自组织、城市管理与城市和谐”将系统科学中自组织和序参量概念引入城市发展研究,并且针对具体城市加以计算[90]。此外还有约35篇硕士论文不同程度地应用了WSR。
国家自然科学基金。典型应用如国家自然科学基金重大项目“支持宏观经济决策的人机结合综合集成体系研究”的子课题三,“支持宏观经济决策综合集成方法体系与系统学研究”(顾基发,79990583),即以WSR等作为研究基础,其成果集中体现在专著《综合集成方法体系与系统学研究》当中。其它已有应用见表2。
3.2.5各种实际项目
WSR提出后,顾基发、唐锡晋等即开展一系列实际项目的应用,本文2.3节对此已有介绍。此外前文述及的中文期刊文献及博硕士论文,大都有实际项目应用作为支撑,因此也可视为WSR在项目应用中的实例。限于篇幅,此处仅举一例: 文献的作者韩建新博士,应用WSR建立了所在OEM企业(陕西中富公司)的知识管理系统框架,通过在企业内部成立“企业竞争力提升小组”专责推进企业知识管理的试点导入及全面实施,企业生产效率、经济收益和员工收入等得到显著提升,韩建新博士及小组负责人赵威硕士因此先后获得2009年度及2010年度“中国知识管理人物”称号。
3.2.6由顾基发本人的课程推广所推动的相关研究
1998年,顾基发在北京交通大学(北方交通大学)开设“系统工程方法论导论”博士课程,由此推动WSR在交通等领域的系列研究,文献即是这些研究的典型体现。2006年初新华出版社推出《打败麦肯锡》一书,曾引起业界热议,而该书作者王瑶就在北京交通大学系统工程专业攻读硕士期间学习过顾基发的课程。因此,书中为中国企业管理思想开出的“系统范式+东方文明”药方,明显受到WSR的影响。在王瑶看来,“麦肯锡”们虽然长于物理、事理的研究分析,而且意图通过雇用本地人才来做好本地业务,以实现人理层面的目的,但最终因为不懂得中国人际关系的实际运作等因素,致使很多项目失败,从而借由人理层面的突破等,可以谋求在未来“打败麦肯锡”。这个研究结论及其对中国本土咨询行业带来的深层影响,也是由WSR生出的一个重要果实。
4.WSR方法论的应用分析
4.1 WSR方法论国外应用情况扼要分析
除了在2000年SPAR论文专辑外,从2001年至今,每年都有以英文撰写的相关论文发表在国际期刊或国际会议上,涉及领域也较为丰富。其中:
朱志昌的研究主题涵盖信息系统设计与开发、知识管理、当代中国改革及战略研究,一些欧洲国家(爱尔兰、法国、俄罗斯)学者的研究与前两个主题紧密相关。
此外,澳大利亚悉尼大学的Ian Hughes与中国四川大学的Lin Yuan提出WSR是具有中国特色的行动研究的方法;加拿大渥太华大学的Denis Caro利用WSR建立起跨国和跨文化的电子健康网络的共生演化概念模型;英国利物浦约翰莫尔斯大学的Zude Ye和Maurice Yolles把WSR视为一种知识模式(三“理”)和道家的“精气神”(三“宝”)相对应,再以知识控制论的模式阐述道家思想,进而提出一种能够贯通西方景观理论和道家风水理论的新方法[u5];芬兰汉肯经济学院的Pia Polsa在分析民族志研究的crvstallization方法时,将其中的意识、身体、精神要素,与物理、事理、人理进行了关联比对分析。
还有中国国内多位学者,把和WSR有关的国内应用成果相继发表在国际期刊和国际会议当中,对境外的相关应用也起到了促进作用。
综合来看,WSR自提出以来,先后被欧洲、北美、澳洲和亚洲区域内的多个国家及地区的学者加以研究应用,学科领域的覆盖面较为广泛,从而在系统方法论的国际大家庭当中能够成为独树一帜的东方系统方法论。
4.2 WSR方法论国内应用情况概要分析
4.2.1 已有分析
2007年发表的文献[5]介绍了WSR的由来和基本内容,列举当时约30个国内外应用案例(国内26个),总结出相关文献涉及的24个主题领域,并着重探讨了从斡件(orgware)到人件(people ware)共11种处理人理的方法,同时对该方法论的可操作性进行展望。2011年发表的文献[4]侧重介绍WSR提出前后的5个具体案例,并对顾基发亲自参与过的应用案例和2007年后出现的研究主题有所补充和归纳。
朱正祥等以1994年至2007年3月间的225篇WSR相关研究论文为基础,分析了期间论文数量按年的变动趋势及原因,并结合社会网络分析工具,讨论了其中的兴趣小组及兴趣个体、文献引用网络等情况。唐锡晋等结合对文献[117]所用数据的筛选和更新,对1994年至2010年间的WSR研究文献进行复杂网络分析,主要结论包括:对应割点、介度中心性、度中心性和节点聚类标签分析,依次得到的研究主题数量为30、25、15和35,这些主题的范围逐步扩展并更多朝向社会复杂系统问题(“评价”是其中一个非常重要的主题领域),而包括数据挖掘、供应链管理在内的技术主题的出现,表明WSR的操作性提高;对合作者网络、关键词共享网络的分析,揭示出研究小组、兴趣团体的具体存在,其中顾基发居于核心地位;WSR的研究大体分为两支,即集中在中国的应用研究和集中在英国的认识论研究与社会文化分析,这些都促进着WSR研究的持续发展。
4.2.2新的分析
按照与“WSR”或“物理、事理、人理”直接相关(标题中含有)、较相关(关键词和摘要中含有)、相关(标题、关键词、摘要中未出现,但在正文中有应用,同时忽略一般性提及)三个层次,对WSR相关文献在CNKI、Ei Compen-dex、Elsevier、Emerald、Sage、Springer、Wiley、Tavlor&Francis等数据库中进行搜集(截至2013-12-17),共得到:
中文文献277篇(1997-2013),对比文献[5]中的数据可知,2008-2013年间新发表文献约193篇,年均约32篇,相较此前(1994-2007)年均约10篇的水平,明显呈现出WSR应用得到扩展的趋势;
英文文献73篇(19962013),对比文献[117]中的数据可知,2008-2013年间新发表文献约41篇,年均约7篇,相较此前(1994—2007)年均约7篇的水平,表明国外的WSR应用趋于稳定(如果不计国内机构作者的贡献,则年均新发表文献约4篇,也能反映出国外应用相对稳定的状况)。
此外,通过对2008—2013年间中文文献研究主题的总体分析,能看到WSR的应用集中体现在以下方面:(1)安全管理与评价;(2)教育教学;(3)一般管理研究;(4)管理与评价应用;(5)知识管理;(6)创业、创新研究;(7)军事与装备;(8)信息化研究;(9)社会事务;(10)旅游科学与应用;(11)灾后重建;(12)石漠化治理;(13)交通行业;(14)电力行业;(15)投融资;(16)工程招投标;(17)新型项目;(18)生态环境;(19)理论探讨;(20)其它主题。
4.3 对WSR方法论应用状况的初步分析
近20年来,WSR在国内外的持续应用,能够反映出这一方法论的吸引力、生命力和影响力。以下从4个方面对其应用状况进行简要探讨。
4.3.1适用的问题领域
国内外的已有应用表明,在以下问题领域,WSR方法论可以发挥出明显或一定的研究指导及参考作用:
(1)管理理论与实际管理问题,典型如知识管理、安全管理、评价问题等;
(2)教育和科技问题,如大学教育、技术创新等;
(3)区域发展问题,如石漠化治理、灾后重建等,同时涉及地理、旅游、城市等学科;
(4)军事与装备问题;
(5)信息化问题;
(6)交通、电力行业问题;
(7)社会问题,如民生体育、棚户居民安置、工程招投标、犯罪等;
(8)生态环境问题;
(9)经济、商业问题;
(10)工业设计;
(11)国外机构学者较多关注的文化、哲学、认识论、方法论问题等。
4.3.2应用的范围与层次
整体而言,在4.3.1节提出的11个问题领域里,WSR在(1)和(11)中得到的应用最为广泛和深入,从中可以看到它作为“东方系统管理方法论”的特质;在(3)、(4)、(5)及(6)的交通行业问题中,WSR方法论的应用也较为广泛、深入;此外,在(2)中的应用虽广泛但不够深入,在(8)、(10)中的应用虽有限却较深入,而在(7)、(9)中的应用相对有限也不够深入。
在上述应用较为深入的领域中,一般都会针对研究主题提出相应的WSR三维分析模型和分析、探讨、解决具体问题的图形模型。此外,作者建议关注其中具有操作性的方法,如在评价、测度等研究中出现的概率风险评估、DHGF集成评价、DHDF综合评价、改进AHP-FCE,灰色模型、灰色聚类、灰色关联分析、模糊聚类、BP神经网络,联合确定基数法、正交实验设计、三角模糊数、哈里斯批量弹性模型、巴拉特模型,以及最经济控制、管理熵、DEA、结构方程模型、统一集与集对匹配等。从中可以看到,系统科学(系统学)、系统工程研究中的一些较新概念和方法,在WSR的应用中也得到一定的体现和反映。
4.3.3应用中存在的问题
主要表现在3个方面:
(1)已有应用中停留在定性分析层面的较多,比较深入从而得到定量或具有启发性的定性结论的应用有限;此外,因为物理、事理层面的理论研究和方法工具相对丰富,相应造成人理层面应用上的偏“软”。
(2)即使是在物理、事理层面,也还存在着一些不足。如针对物理层面的系统科学(系统学)研究的应用,因为受到国外学界影响,诸如多主体仿真(MAS)、复杂网络(CN)等分析方法使用较多,但像自组织、自相似、临界等理论,由于缺少足够的针对空间、时间问题的具有可操作性和实用性的实例研究,所以这方面的融入相对较弱;在事理层面,因为有管理科学、运筹学、系统工程等的较好支撑,状况相对好些。
(3)相较国外机构学者的应用,国内机构学者在应用WSR时,更少论及它的哲学、文化及认识论、方法论等层面的内涵或意义,更多体现出“拿来就用”的实用倾向。
4.3.4 已有应用对WSR方法论的促进
主要体现在3个方面:
(1) WSR的应用范围从最初的“水资源管理决策支持系统”这一具体问题,逐步扩展到前述11个大的问题领域,影响面和适用性得到了众多应用研究的支撑和验证。
(2) WSR的理论内涵从一种最早缘于文化自觉而提出的东方系统方法论,经由国内外优秀学者的充分探讨、挖掘、比较、推广等,正逐步发展成为“能够处理现实当中复杂社会经济系统问题的普适性方法论”。
(3)伴随科技进步、科研方法及工具的丰富和完善,与WSR应用相匹配的技术方法及分析工具得到加强,为其探索新领域、研究新问题奠定了好的基础。
5.WSR方法论的发展展望
5.1 系统科学(系统学)在物理、事理研究中的渗透与融入
这方面,作者认为可关注对中国国内的高房价、空气污染等重大问题的深入研究。房价不可能一直上涨,否则必然走向“混沌”;空气污染如果不能得到有效控制,整个城市也会走向“混沌”,导致社会面临灾难。房价、空气污染必须要有一个“极限”,需要搞清楚中间的“临界点”。
5.2 人理的发展及其重要性
文献归纳出已有的对人理研究有益的10多种“件”,包括斡件( orgware)、和件( harmonv-ware)、习件(habitualware)、谈件(negotiation-ware)、心件(heart-ware)、知件(know-ware)、群件(group-ware),社件(socialware)、议件(meeting-ware)、斗件(confiict-ware)、人件(people-ware)等。以其中的心件为例,它的目的是要让国人有爱国心和凝聚力,这方面新加坡做得较好,而“中国梦”的提出及其系列操作也是一种Heart-ware。由此延伸出一些值得研究的问题:政府对待舆论批评的管控“度”。其中的根本问题,是政府如何调控网络的正、负面影响和作用,尽量保持一个适当的干预“度”,让意见自由发表的同时不致谣言惑众。如果过分相信所谓控制力,可能会适得其反。
5.3 对人理的一种尝试性划分
结合作者近期思考,在此从系统工程研究与实践的角度,提出一种对人理的尝试性划分。
(1)人际关系(relationship)
可用社会网络分析加以考察。
(2)人的认知(cognition)、心理(psychology)与情/感(emotion /sensibility)
认知方面。如陈霖院士针对视觉过程研究提出的“由大范围性质到局部性质”的拓扑性质知觉理论,从一个侧面反映出中国(东方)的系统思维特点,即先看整体、结构,再到局部、细节,与西方先细节、再整体的思维特点恰好相对。在这个方面,特别需要具体化和量化的研究工作。此外王众托、方福康的近期工作,已将人的思维与脑科学研究相结合。
心理方面。可以应用心理学中问题测试等方式,来测量一些心理和性格特征。近期日本学者Mitsuo Nagamachi等提出的“感性工程(kansei engineering)”也值得关注。浙江大学马庆国教授从事脑神经科学与管理科学的交叉研究,并在2006年提出神经管理学,该领域的理论研究有决策的神经基础、消费行为的神经基础、组织行为的神经基础等,在企业的应用研究,考察基于不同工种的脑力负荷特征、脑力疲劳曲线等,以此为基础来改进工艺工装、提高效率和质量。神经管理学能直接从对人脑的测试来帮助管理人员对操作人员的管理,从管理体力劳动转向智力劳动的管理(军事作业的许多领域,如雷达兵、声纳兵等,也需要“神经作业管理”,也有广泛应用)。
(3)知识/习得(knowledge,knowing)
这部分强调学习,特别是学习新的知识。如中国中央政治局的集体学习制度,反映出了组织建设、政治决策的进步。
(4)创造性/智慧(creativity/wisdom)
创造性的行为、有智慧的决策,往往出现在少数人身上。这种“少数派”现象,对概率理论中的“大数定理”形成挑战,也在一定程度上反映了系统论、辩证法的特征。也延伸出对中医的讨论,即从系统科学角度看,中医的理论具有独特性和智慧内涵。
这些创造性及智慧的例子,反映出人理层面“创造”的重要性。由于在物理、事理层次中的创造比较普遍,从而人理层次对创造性、智慧特别是实践智慧( phronesis)的研究,需要强调。此外在重视对人理层次创造性内容研究的同时,也要重视这些创造性内容如何融入实际的实践智慧。
(5)利益(benefit)
可用博弈论、制度与政策分析等加以考察。
5.4 人理研究的难点及其克服
在人理层面的研究中,经常要面对的问题是:喜欢不喜欢(对情感的描述和度量)、懂不懂(对知识掌握的描述和度量)、能不能解决(对个体沟通、协调、运作、创新等行为和能力的描述和度量)等,客观上的确存在困难,也因此对人理的研究要找到新的出路,包括规范化研究、半规范化研究和实证性研究等。这方面的一些近期工作可见文献。
5.5 进一步的工作展望
针对WSR的进一步发展,作者有以下考虑:
(1)关注WSR已有应用与其潜在发展之间存在的一些连接:如目前应用中较为普遍的三维分析结构,对定量工具(CN描述关系、MAS描述行为、感性工程描述并测量感觉等)的重视等。
(2)重要的研究方向:包括WSR自身的创新及其对其它方法论的整合,对系统科学(系统学)的更加深入的结合与融合利用,计算机为基础的WSR的工具化等。具体而言:物理层面,考虑社会物理学、城市物理学等的引入;方法论及方法层面,重视Michael C.Jackson、钱学森、David John Snowden等对问题的分类,注重方法论的匹配和方法的选用,再到具体问题的解决;计算机为基础的WSR信息(知识)系统开发上,或考虑针对已分类的问题,如何选择方法论(下行),或针对具体实践需求,如何找到类似的解决方法、方法论等(上溯)。
6.结 语
本文对WSR方法论20多年来的发展历程做出了初步回顾、总结与展望。由于搜集到的资料还不完备,可能遗漏了一些有价值的工作,希望学界同仁增补相关内容。文中的一些观点,只代表作者的看法,希望能引发积极和深入的后续探讨。WSR方法论从开始提出到今天的发展,持续得到了国内外很多友人特别是朱志昌、Nakamori、Midgley、Brugha等的支持和帮助,作者对此也表示衷心感谢。
本文摘自郭雷、张纪峰、杨晓光编撰的《系统科学进展》,作者顾基发、唐锡晋、寇晓东。

顾基发,著名运筹学和系统工程专家,最早提出运用多目标决策理论处理实际问题,是中国运筹学和系统工程理论和应用研究早期开拓者之一。曾担任中科院系统科学所副所长、中国系统工程学会理事长、国际系统研究联合会主席等职务。曾任日本北陆先端科技大学院大学知识科学学院教授。他提出的关于“物理、事理、人理”思想得到十几个国家同行们的认可,许多学者在著述中引用此观点。先后主编、参编学术专著20余部,发表论文近200篇。现为欧亚科学院院士,国际系统与控制科学院院士、副院长。